PostGIS  3.6.1dev-r@@SVN_REVISION@@

◆ lwline_force_dims()

LWLINE* lwline_force_dims ( const LWLINE lwline,
int  hasz,
int  hasm,
double  zval,
double  mval 
)

Definition at line 486 of file lwline.c.

487 {
488  POINTARRAY *pdims = NULL;
489  LWLINE *lineout;
490 
491  /* Return 2D empty */
492  if( lwline_is_empty(line) )
493  {
494  lineout = lwline_construct_empty(line->srid, hasz, hasm);
495  }
496  else
497  {
498  pdims = ptarray_force_dims(line->points, hasz, hasm, zval, mval);
499  lineout = lwline_construct(line->srid, NULL, pdims);
500  }
501  lineout->type = line->type;
502  return lineout;
503 }
POINTARRAY * ptarray_force_dims(const POINTARRAY *pa, int hasz, int hasm, double zval, double mval)
Definition: ptarray.c:1183
int lwline_is_empty(const LWLINE *line)
LWLINE * lwline_construct(int32_t srid, GBOX *bbox, POINTARRAY *points)
Definition: lwline.c:42
LWLINE * lwline_construct_empty(int32_t srid, char hasz, char hasm)
Definition: lwline.c:55
uint8_t type
Definition: liblwgeom.h:486

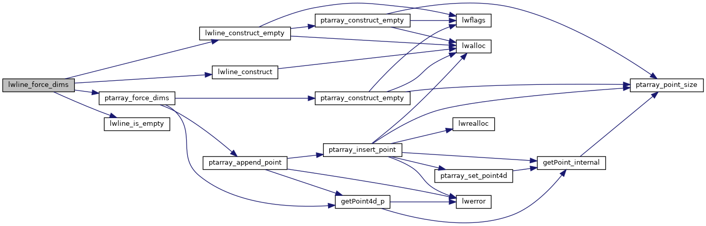
References lwline_construct(), lwline_construct_empty(), lwline_is_empty(), LWLINE::points, ptarray_force_dims(), LWLINE::srid, and LWLINE::type.

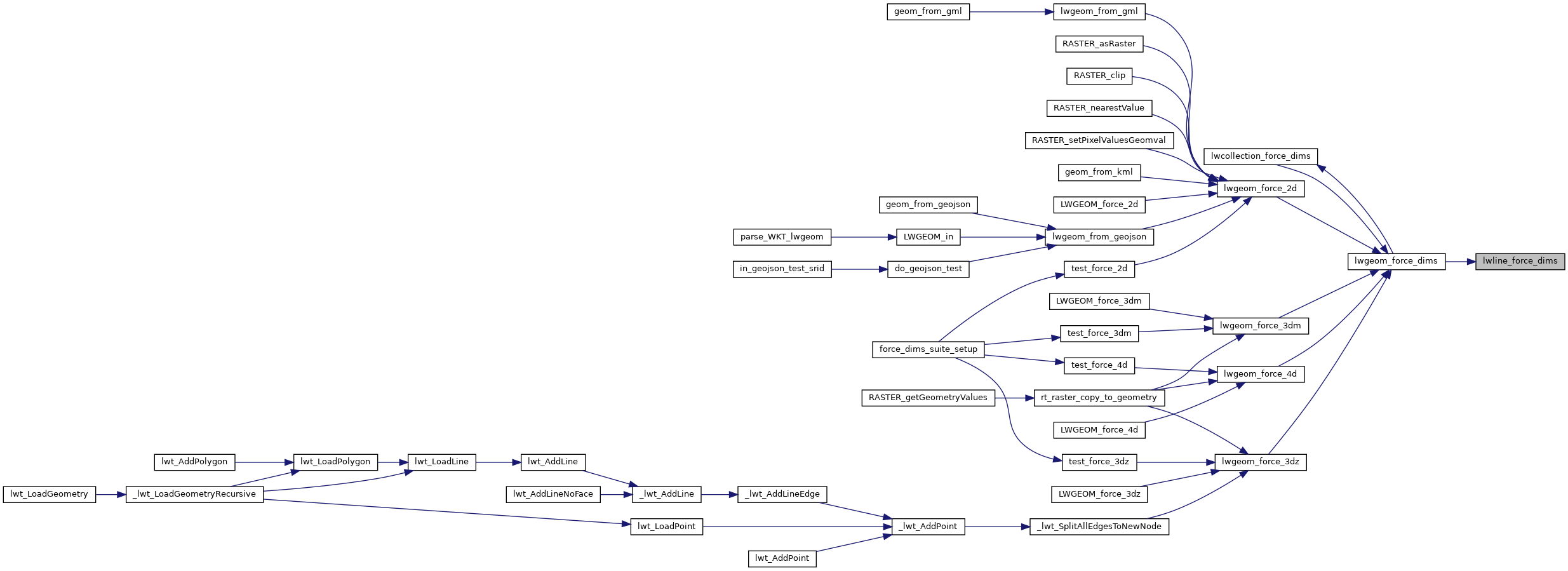
Referenced by lwgeom_force_dims().

Here is the call graph for this function:
Here is the caller graph for this function: