|
PostGIS
3.7.0dev-r@@SVN_REVISION@@
|
| LWTRIANGLE* lwtriangle_construct_empty | ( | int32_t | srid, |
| char | hasz, | ||
| char | hasm | ||
| ) |
Definition at line 58 of file lwtriangle.c.
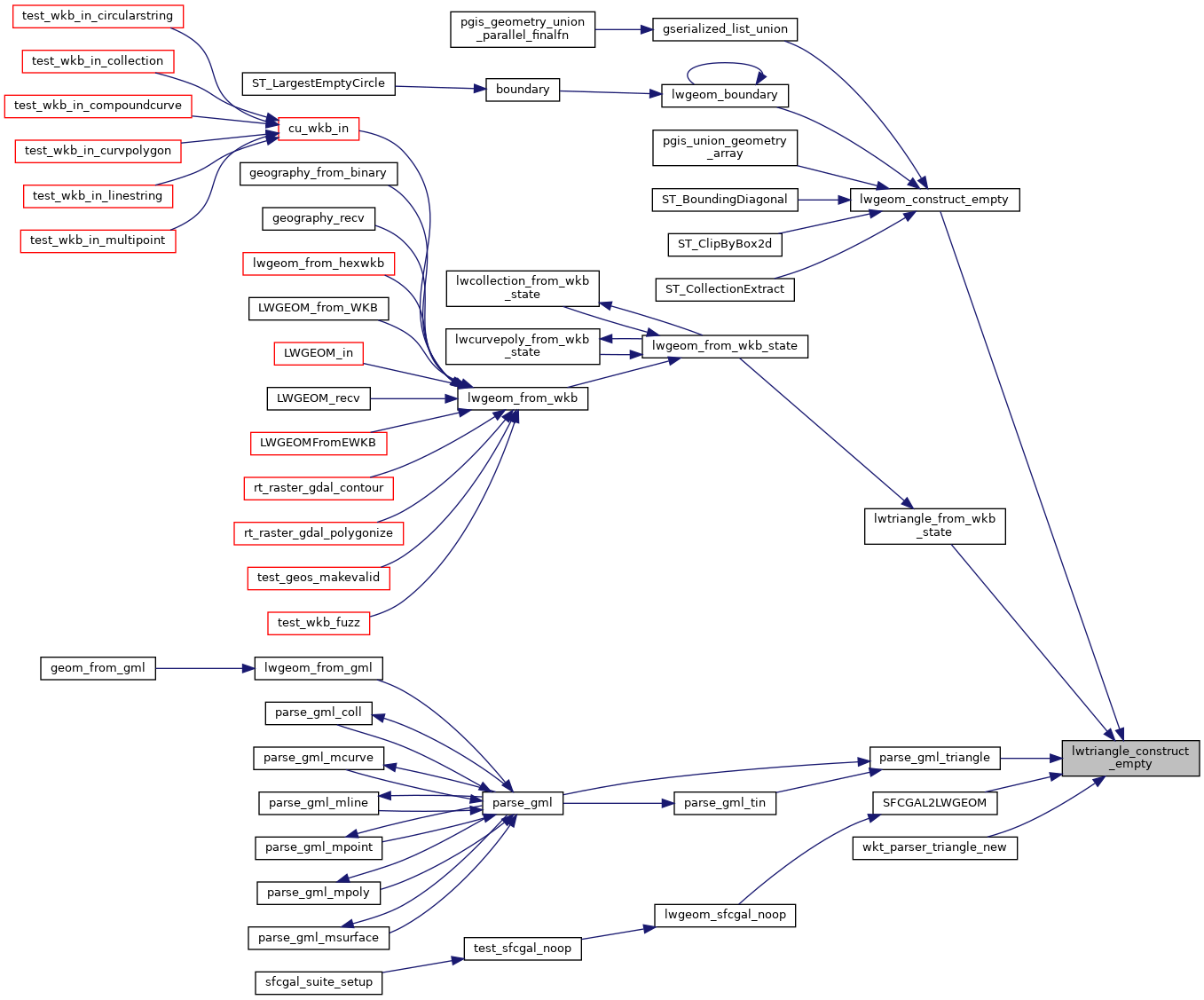
References lwalloc(), lwflags(), ptarray_construct_empty(), result, and TRIANGLETYPE.
Referenced by lwgeom_construct_empty(), lwtriangle_from_wkb_state(), parse_gml_triangle(), SFCGAL2LWGEOM(), and wkt_parser_triangle_new().

