PostGIS
3.7.0dev-r@@SVN_REVISION@@
Loading...
Searching...
No Matches
◆
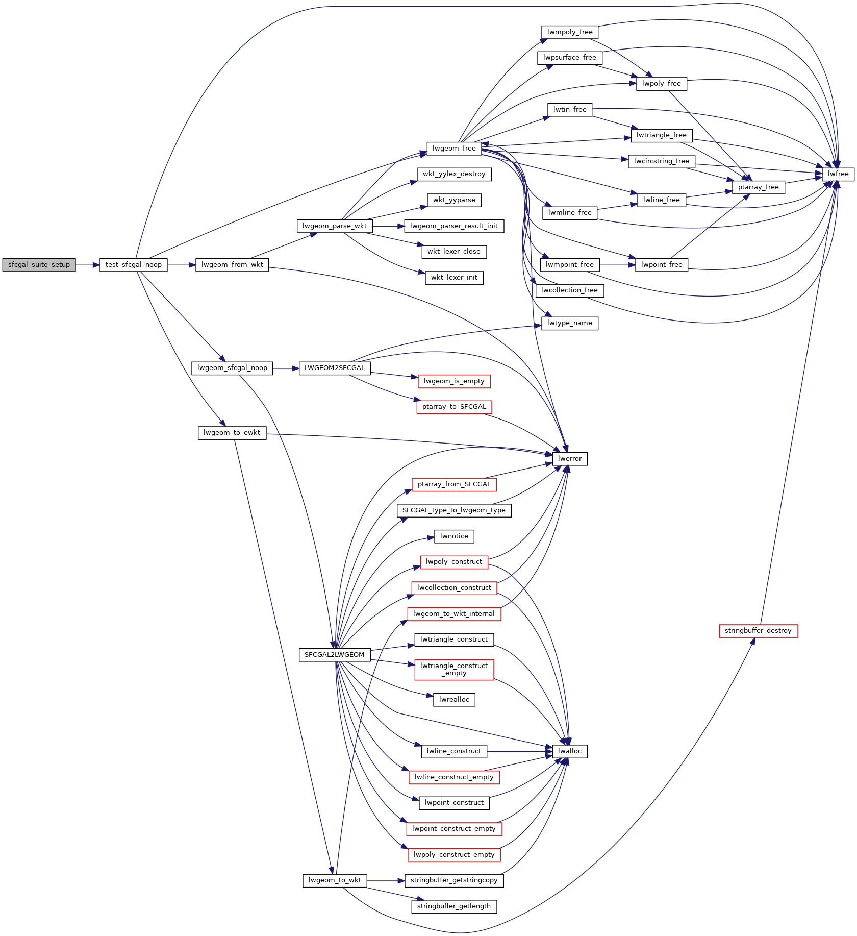
sfcgal_suite_setup()
void sfcgal_suite_setup
(
void
)
Definition at line
138
of file
cu_sfcgal.c
.
139
{
140
CU_pSuite suite = CU_add_suite(
"sfcgal"
, NULL, NULL);
141
PG_ADD_TEST
(suite,
test_sfcgal_noop
);
142
}
test_sfcgal_noop
static void test_sfcgal_noop(void)
Definition
cu_sfcgal.c:23
PG_ADD_TEST
#define PG_ADD_TEST(suite, testfunc)
Definition
liblwgeom/cunit/cu_tester.h:21
References
PG_ADD_TEST
, and
test_sfcgal_noop()
.
Here is the call graph for this function:
liblwgeom
cunit
cu_sfcgal.c
Generated by
1.9.8