PostGIS  3.7.0dev-r@@SVN_REVISION@@

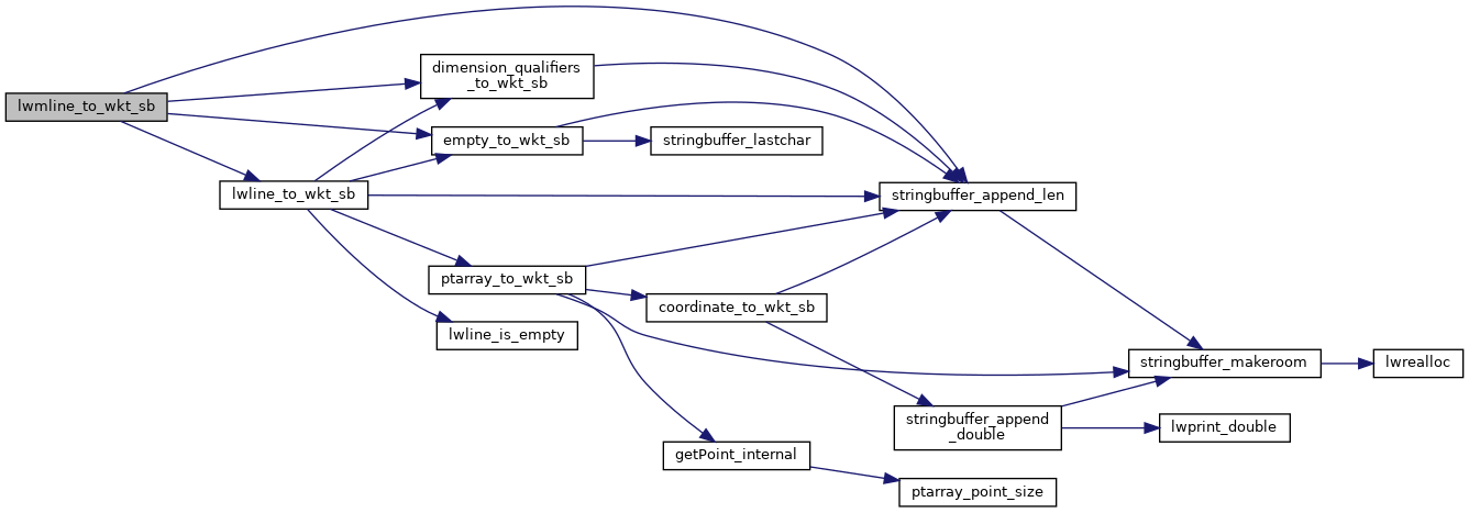
◆ lwmline_to_wkt_sb()

static void lwmline_to_wkt_sb ( const LWMLINE mline,
stringbuffer_t sb,
int  precision,
uint8_t  variant 
)
static

Definition at line 260 of file lwout_wkt.c.

261 {
262  uint32_t i = 0;
263 
264  if ( ! (variant & WKT_NO_TYPE) )
265  {
266  stringbuffer_append_len(sb, "MULTILINESTRING", 15); /* "MULTILINESTRING" */
268  }
269  if ( mline->ngeoms < 1 )
270  {
271  empty_to_wkt_sb(sb);
272  return;
273  }
274 
275  stringbuffer_append_len(sb, "(", 1);
276  variant = variant | WKT_IS_CHILD; /* Inform the sub-geometries they are childre */
277  for ( i = 0; i < mline->ngeoms; i++ )
278  {
279  if ( i > 0 )
280  stringbuffer_append_len(sb, ",", 1);
281  /* We don't want type strings on our subgeoms */
282  lwline_to_wkt_sb(mline->geoms[i], sb, precision, variant | WKT_NO_TYPE );
283  }
284  stringbuffer_append_len(sb, ")", 1);
285 }
static uint8_t variant
Definition: cu_in_twkb.c:26
static uint8_t precision
Definition: cu_in_twkb.c:25
#define WKT_IS_CHILD
#define WKT_NO_TYPE
Well-Known Text (WKT) Output Variant Types.
static void dimension_qualifiers_to_wkt_sb(const LWGEOM *geom, stringbuffer_t *sb, uint8_t variant)
Definition: lwout_wkt.c:40
static void empty_to_wkt_sb(stringbuffer_t *sb)
Definition: lwout_wkt.c:70
static void lwline_to_wkt_sb(const LWLINE *line, stringbuffer_t *sb, int precision, uint8_t variant)
Definition: lwout_wkt.c:162
static void stringbuffer_append_len(stringbuffer_t *s, const char *a, size_t alen)
Append the specified string to the stringbuffer_t using known length.
Definition: stringbuffer.h:93
LWLINE ** geoms
Definition: liblwgeom.h:547
uint32_t ngeoms
Definition: liblwgeom.h:552

References dimension_qualifiers_to_wkt_sb(), empty_to_wkt_sb(), LWMLINE::geoms, lwline_to_wkt_sb(), LWMLINE::ngeoms, precision, stringbuffer_append_len(), variant, WKT_IS_CHILD, and WKT_NO_TYPE.

Referenced by lwgeom_to_wkt_sb().

Here is the call graph for this function:
Here is the caller graph for this function: