|
PostGIS 3.7.0dev-r@@SVN_REVISION@@
|
| int gserialized_datum_get_box2df_p | ( | Datum | gsdatum, |
| BOX2DF * | box2df | ||
| ) |
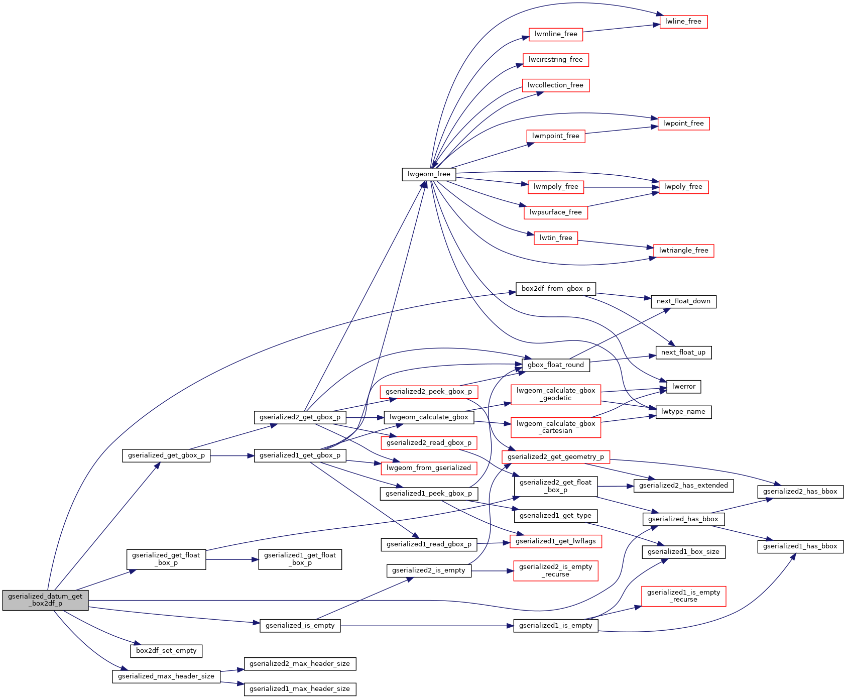
Definition at line 527 of file gserialized_gist_2d.c.
References box2df_from_gbox_p(), box2df_set_empty(), gserialized_get_float_box_p(), gserialized_get_gbox_p(), gserialized_has_bbox(), gserialized_is_empty(), gserialized_max_header_size(), LW_SUCCESS, LWSIZE_GET, POSTGIS_FREE_IF_COPY_P, result, and GSERIALIZED::size.
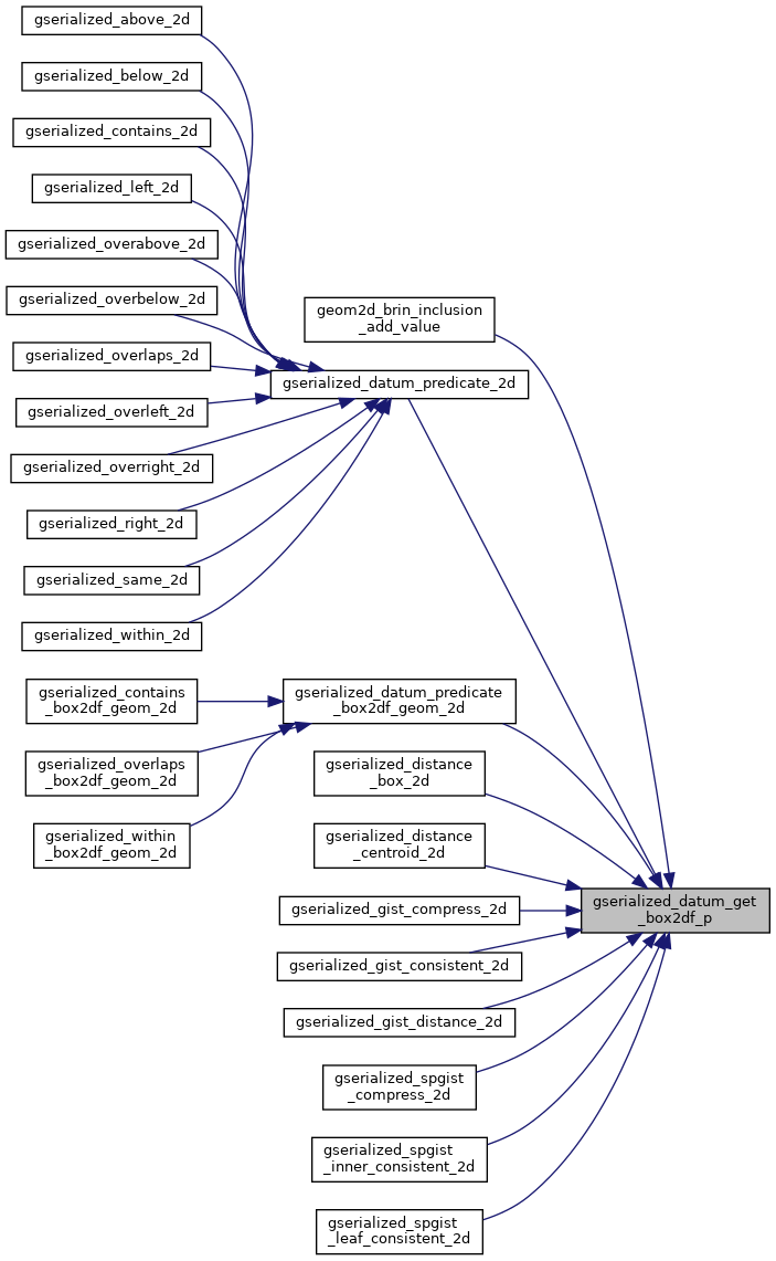
Referenced by geom2d_brin_inclusion_add_value(), gserialized_datum_predicate_2d(), gserialized_datum_predicate_box2df_geom_2d(), gserialized_distance_box_2d(), gserialized_distance_centroid_2d(), gserialized_gist_compress_2d(), gserialized_gist_consistent_2d(), gserialized_gist_distance_2d(), gserialized_spgist_compress_2d(), gserialized_spgist_inner_consistent_2d(), and gserialized_spgist_leaf_consistent_2d().

