PostGIS 3.7.0dev-r@@SVN_REVISION@@
Loading...
Searching...
No Matches

◆ gserialized_contains_2d()

Datum gserialized_contains_2d ( PG_FUNCTION_ARGS  )

Definition at line 741 of file gserialized_gist_2d.c.

742{
743 POSTGIS_DEBUG(3, "entered function");
744 if ( gserialized_datum_predicate_2d(PG_GETARG_DATUM(0), PG_GETARG_DATUM(1), box2df_contains) == LW_TRUE )
745 PG_RETURN_BOOL(true);
746
747 PG_RETURN_BOOL(false);
748}
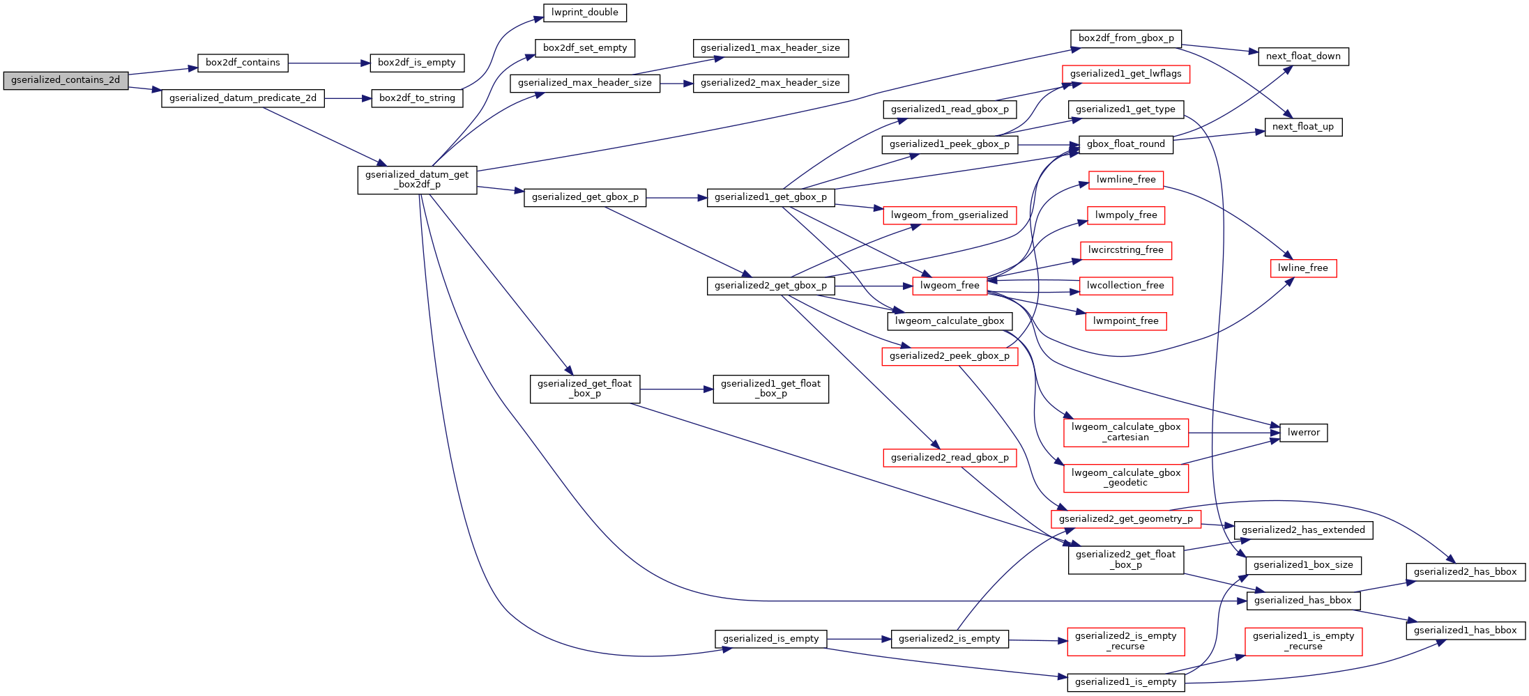
static int gserialized_datum_predicate_2d(Datum gs1, Datum gs2, box2df_predicate predicate)
Support function.
bool box2df_contains(const BOX2DF *a, const BOX2DF *b)
#define LW_TRUE
Return types for functions with status returns.
Definition liblwgeom.h:93

References box2df_contains(), gserialized_datum_predicate_2d(), and LW_TRUE.

Here is the call graph for this function: