|
PostGIS 3.7.0dev-r@@SVN_REVISION@@
|
| int64_t varint_s64_decode | ( | const uint8_t * | the_start, |
| const uint8_t * | the_end, | ||
| size_t * | size | ||
| ) |
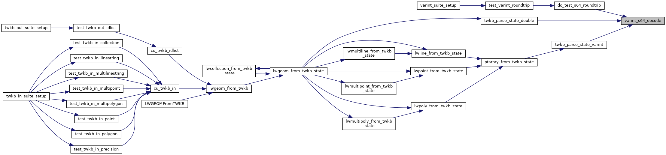
Definition at line 102 of file varint.c.
References unzigzag64(), and varint_u64_decode().
Referenced by do_test_s64_roundtrip(), twkb_parse_state_double(), and twkb_parse_state_varint().

