|
PostGIS 3.7.0dev-r@@SVN_REVISION@@
|
| size_t varint_s64_encode_buf | ( | int64_t | val, |
| uint8_t * | buf | ||
| ) |
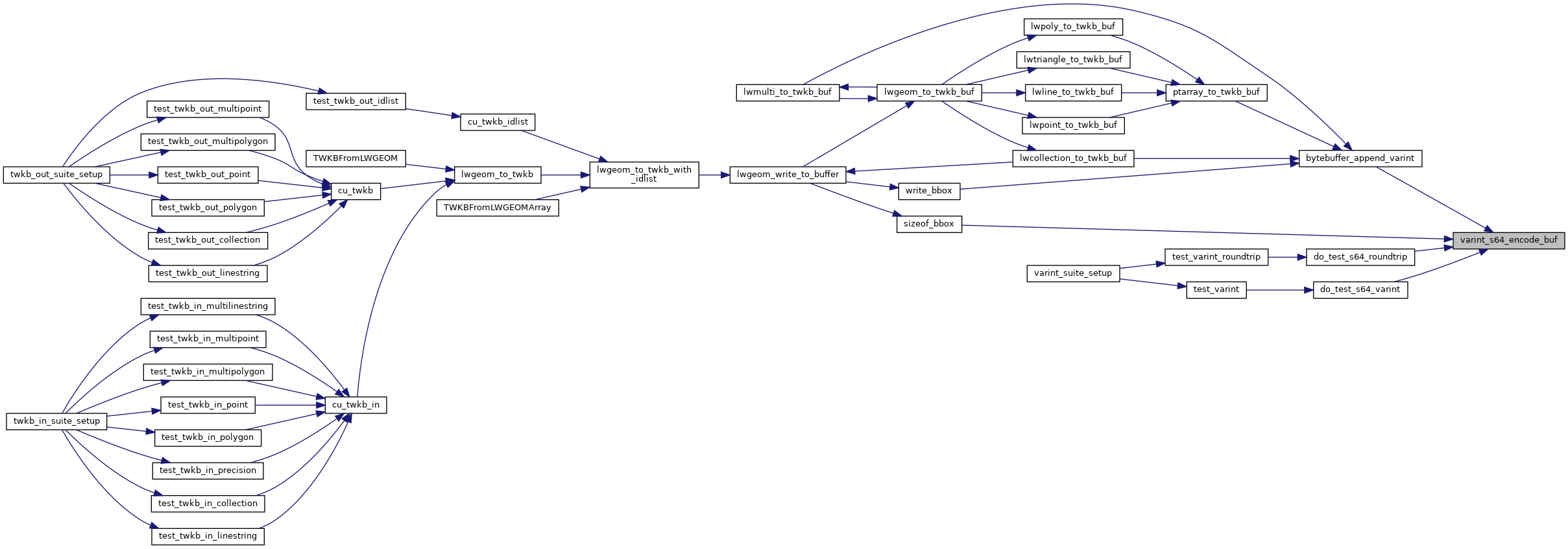
Definition at line 89 of file varint.c.
References _varint_u64_encode_buf(), and zigzag64().
Referenced by bytebuffer_append_varint(), do_test_s64_roundtrip(), do_test_s64_varint(), and sizeof_bbox().

