PostGIS 3.7.0dev-r@@SVN_REVISION@@
Loading...
Searching...
No Matches

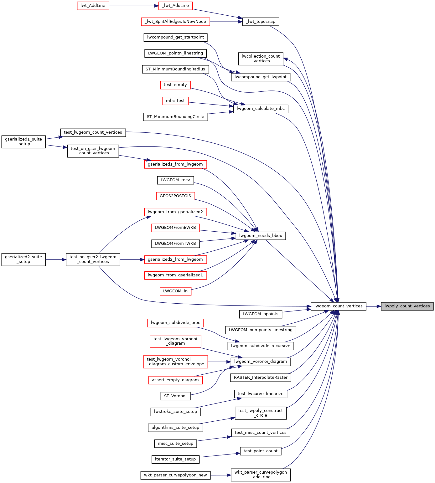
◆ lwpoly_count_vertices()

uint32_t lwpoly_count_vertices ( const LWPOLY poly)

Definition at line 417 of file lwpoly.c.

418{
419 uint32_t i = 0;
420 uint32_t v = 0; /* vertices */
421 assert(poly);
422 for ( i = 0; i < poly->nrings; i ++ )
423 {
424 v += poly->rings[i]->npoints;
425 }
426 return v;
427}
POINTARRAY ** rings
Definition liblwgeom.h:519
uint32_t nrings
Definition liblwgeom.h:524
uint32_t npoints
Definition liblwgeom.h:427

References POINTARRAY::npoints, LWPOLY::nrings, and LWPOLY::rings.

Referenced by lwgeom_count_vertices().

Here is the caller graph for this function: