PostGIS 3.7.0dev-r@@SVN_REVISION@@
Loading...
Searching...
No Matches

◆ lw_dist3d_point_point()

int lw_dist3d_point_point ( const LWPOINT point1,
const LWPOINT point2,
DISTPTS3D dl 
)

point to point calculation

Definition at line 739 of file measures3d.c.

740{
741 POINT3DZ p1;
742 POINT3DZ p2;
743 LWDEBUG(2, "lw_dist3d_point_point is called");
744
745 getPoint3dz_p(point1->point, 0, &p1);
746 getPoint3dz_p(point2->point, 0, &p2);
747
748 return lw_dist3d_pt_pt(&p1, &p2, dl);
749}
int getPoint3dz_p(const POINTARRAY *pa, uint32_t n, POINT3DZ *point)
Definition lwgeom_api.c:215
#define LWDEBUG(level, msg)
Definition lwgeom_log.h:101
int lw_dist3d_pt_pt(const POINT3DZ *thep1, const POINT3DZ *thep2, DISTPTS3D *dl)
Compares incoming points and stores the points closest to each other or most far away from each other...
POINTARRAY * point
Definition liblwgeom.h:471

References getPoint3dz_p(), lw_dist3d_pt_pt(), LWDEBUG, and LWPOINT::point.

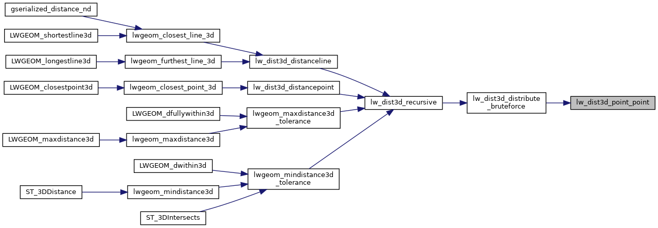
Referenced by lw_dist3d_distribute_bruteforce().

Here is the call graph for this function:
Here is the caller graph for this function: