PostGIS 3.7.0dev-r@@SVN_REVISION@@
Loading...
Searching...
No Matches

◆ lw_dist3d_ptarray_ptarray()

int lw_dist3d_ptarray_ptarray ( const POINTARRAY l1,
const POINTARRAY l2,
DISTPTS3D dl 
)

Finds all combinations of segments between two pointarrays.

Definition at line 1122 of file measures3d.c.

1123{
1124 uint32_t t, u;
1125 POINT3DZ start, end;
1126 POINT3DZ start2, end2;
1127 int twist = dl->twisted;
1128 LWDEBUGF(2, "lw_dist3d_ptarray_ptarray called (points: %d-%d)", l1->npoints, l2->npoints);
1129
1130 if (dl->mode == DIST_MAX) /*If we are searching for maxdistance we go straight to point-point calculation since
1131 the maxdistance have to be between two vertices*/
1132 {
1133 for (t = 0; t < l1->npoints; t++) /*for each segment in L1 */
1134 {
1135 getPoint3dz_p(l1, t, &start);
1136 for (u = 0; u < l2->npoints; u++) /*for each segment in L2 */
1137 {
1138 getPoint3dz_p(l2, u, &start2);
1139 lw_dist3d_pt_pt(&start, &start2, dl);
1140 }
1141 }
1142 }
1143 else
1144 {
1145 getPoint3dz_p(l1, 0, &start);
1146 for (t = 1; t < l1->npoints; t++) /*for each segment in L1 */
1147 {
1148 getPoint3dz_p(l1, t, &end);
1149 getPoint3dz_p(l2, 0, &start2);
1150 for (u = 1; u < l2->npoints; u++) /*for each segment in L2 */
1151 {
1152 getPoint3dz_p(l2, u, &end2);
1153 dl->twisted = twist;
1154 lw_dist3d_seg_seg(&start, &end, &start2, &end2, dl);
1155 LWDEBUGF(
1156 4, "mindist_ptarray_ptarray; seg %i * seg %i, dist = %g\n", t, u, dl->distance);
1157 LWDEBUGF(3, " seg%d-seg%d dist: %f, mindist: %f", t, u, dl->distance, dl->tolerance);
1158 if (dl->distance <= dl->tolerance && dl->mode == DIST_MIN)
1159 return LW_TRUE; /*just a check if the answer is already given*/
1160 start2 = end2;
1161 }
1162 start = end;
1163 }
1164 }
1165 return LW_TRUE;
1166}
int getPoint3dz_p(const POINTARRAY *pa, uint32_t n, POINT3DZ *point)
Definition lwgeom_api.c:215
#define LW_TRUE
Return types for functions with status returns.
Definition liblwgeom.h:93
#define LWDEBUGF(level, msg,...)
Definition lwgeom_log.h:106
int lw_dist3d_pt_pt(const POINT3DZ *thep1, const POINT3DZ *thep2, DISTPTS3D *dl)
Compares incoming points and stores the points closest to each other or most far away from each other...
int lw_dist3d_seg_seg(const POINT3DZ *s1p1, const POINT3DZ *s1p2, const POINT3DZ *s2p1, const POINT3DZ *s2p2, DISTPTS3D *dl)
Finds the two closest points on two linesegments.
#define DIST_MIN
Definition measures.h:44
#define DIST_MAX
Definition measures.h:43
int twisted
Definition measures3d.h:45
double distance
Definition measures3d.h:40
double tolerance
Definition measures3d.h:47
uint32_t npoints
Definition liblwgeom.h:427

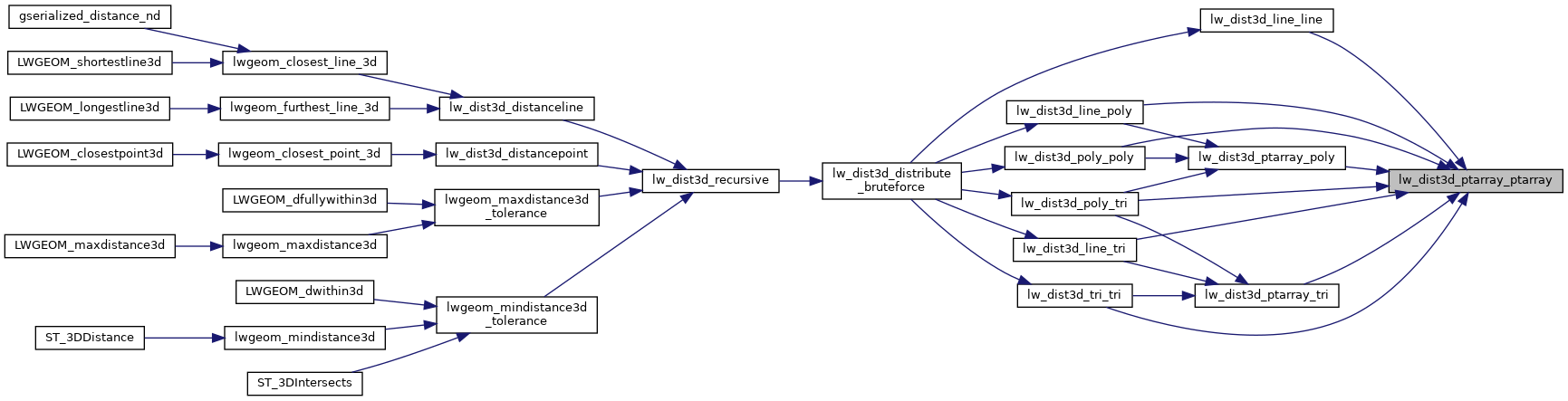
References DIST_MAX, DIST_MIN, DISTPTS3D::distance, getPoint3dz_p(), lw_dist3d_pt_pt(), lw_dist3d_seg_seg(), LW_TRUE, LWDEBUGF, DISTPTS3D::mode, POINTARRAY::npoints, DISTPTS3D::tolerance, and DISTPTS3D::twisted.

Referenced by lw_dist3d_line_line(), lw_dist3d_line_poly(), lw_dist3d_line_tri(), lw_dist3d_poly_poly(), lw_dist3d_poly_tri(), lw_dist3d_ptarray_poly(), lw_dist3d_ptarray_tri(), and lw_dist3d_tri_tri().

Here is the call graph for this function:
Here is the caller graph for this function: