PostGIS
3.7.0dev-r@@SVN_REVISION@@
Loading...
Searching...
No Matches
◆
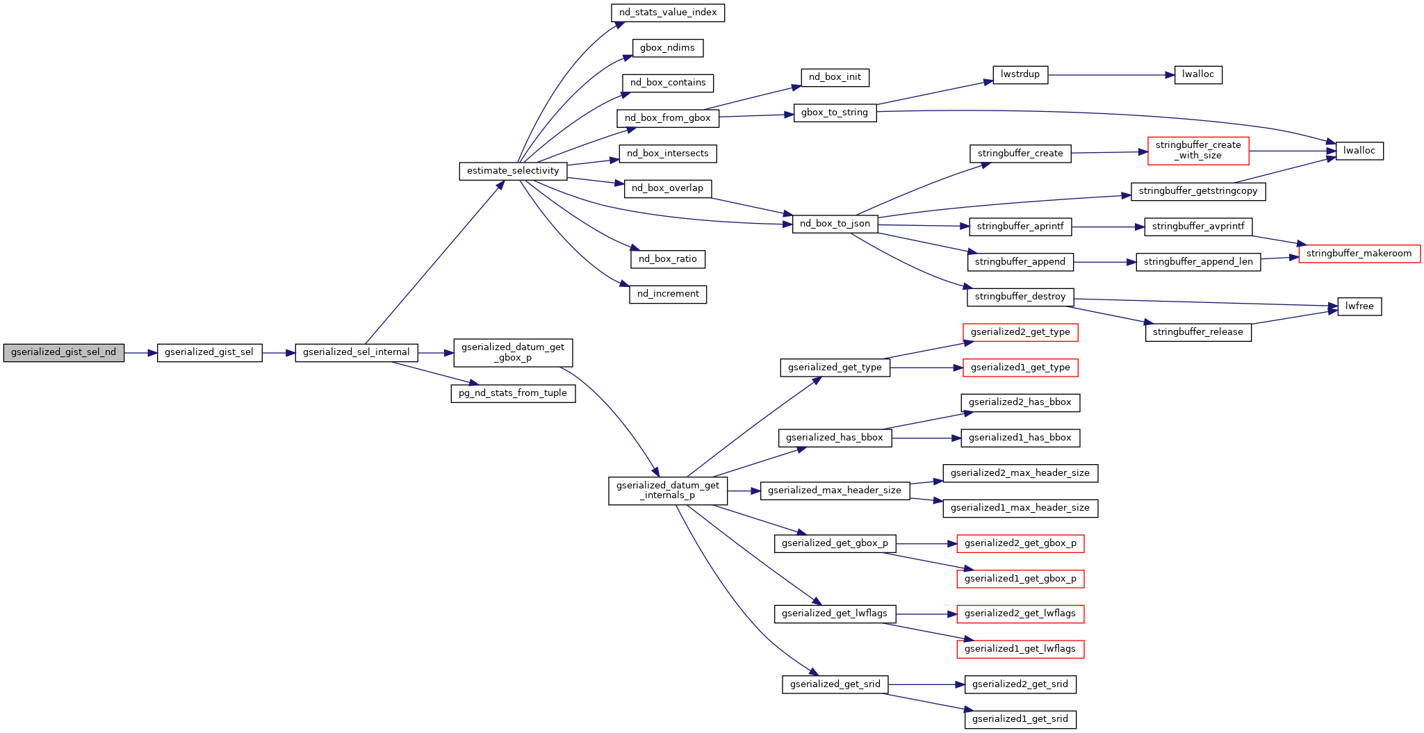
gserialized_gist_sel_nd()
Datum gserialized_gist_sel_nd
(
PG_FUNCTION_ARGS
)
Definition at line
2040
of file
gserialized_estimate.c
.
2041
{
2042
PG_RETURN_DATUM(DirectFunctionCall5(
2043
gserialized_gist_sel
,
2044
PG_GETARG_DATUM(0), PG_GETARG_DATUM(1),
2045
PG_GETARG_DATUM(2), PG_GETARG_DATUM(3),
2046
Int32GetDatum(0)
/* N-D mode */
2047
));
2048
}
gserialized_gist_sel
Datum gserialized_gist_sel(PG_FUNCTION_ARGS)
Definition
gserialized_estimate.c:2123
References
gserialized_gist_sel()
.
Here is the call graph for this function:
postgis
gserialized_estimate.c
Generated by
1.9.8