PostGIS  3.7.0dev-r@@SVN_REVISION@@

◆ lwgeom_make_geos_friendly()

static LWGEOM* lwgeom_make_geos_friendly ( LWGEOM geom)
static

Definition at line 79 of file liblwgeom/lwgeom_geos_clean.c.

80 {
81  LWDEBUGF(2, "lwgeom_make_geos_friendly enter (type %d)", geom->type);
82  switch (geom->type)
83  {
84  case POINTTYPE:
86  return geom;
87 
88  case LINETYPE:
89  /* lines need at least 2 points */
90  return lwline_make_geos_friendly((LWLINE*)geom);
91  break;
92 
93  case POLYGONTYPE:
94  /* polygons need all rings closed and with npoints > 3 */
95  return lwpoly_make_geos_friendly((LWPOLY*)geom);
96  break;
97 
98  case MULTILINETYPE:
99  case MULTIPOLYGONTYPE:
100  case COLLECTIONTYPE:
101  case MULTIPOINTTYPE:
103  break;
104 
105  case CIRCSTRINGTYPE:
106  case COMPOUNDTYPE:
107  case CURVEPOLYTYPE:
108  case MULTISURFACETYPE:
109  case MULTICURVETYPE:
110  default:
111  lwerror("lwgeom_make_geos_friendly: unsupported input geometry type: %s (%d)",
112  lwtype_name(geom->type),
113  geom->type);
114  break;
115  }
116  return 0;
117 }
LWGEOM * lwline_make_geos_friendly(LWLINE *line)
LWGEOM * lwpoly_make_geos_friendly(LWPOLY *poly)
LWGEOM * lwcollection_make_geos_friendly(LWCOLLECTION *g)
static void ptarray_strip_nan_coords_in_place(POINTARRAY *pa)
#define COLLECTIONTYPE
Definition: liblwgeom.h:108
#define COMPOUNDTYPE
Definition: liblwgeom.h:110
#define CURVEPOLYTYPE
Definition: liblwgeom.h:111
#define MULTILINETYPE
Definition: liblwgeom.h:106
#define MULTISURFACETYPE
Definition: liblwgeom.h:113
#define LINETYPE
Definition: liblwgeom.h:103
#define MULTIPOINTTYPE
Definition: liblwgeom.h:105
#define POINTTYPE
LWTYPE numbers, used internally by PostGIS.
Definition: liblwgeom.h:102
#define MULTIPOLYGONTYPE
Definition: liblwgeom.h:107
#define POLYGONTYPE
Definition: liblwgeom.h:104
#define CIRCSTRINGTYPE
Definition: liblwgeom.h:109
const char * lwtype_name(uint8_t type)
Return the type name string associated with a type number (e.g.
Definition: lwutil.c:216
#define MULTICURVETYPE
Definition: liblwgeom.h:112
#define LWDEBUGF(level, msg,...)
Definition: lwgeom_log.h:106
void void lwerror(const char *fmt,...) __attribute__((format(printf
Write a notice out to the error handler.
uint8_t type
Definition: liblwgeom.h:462

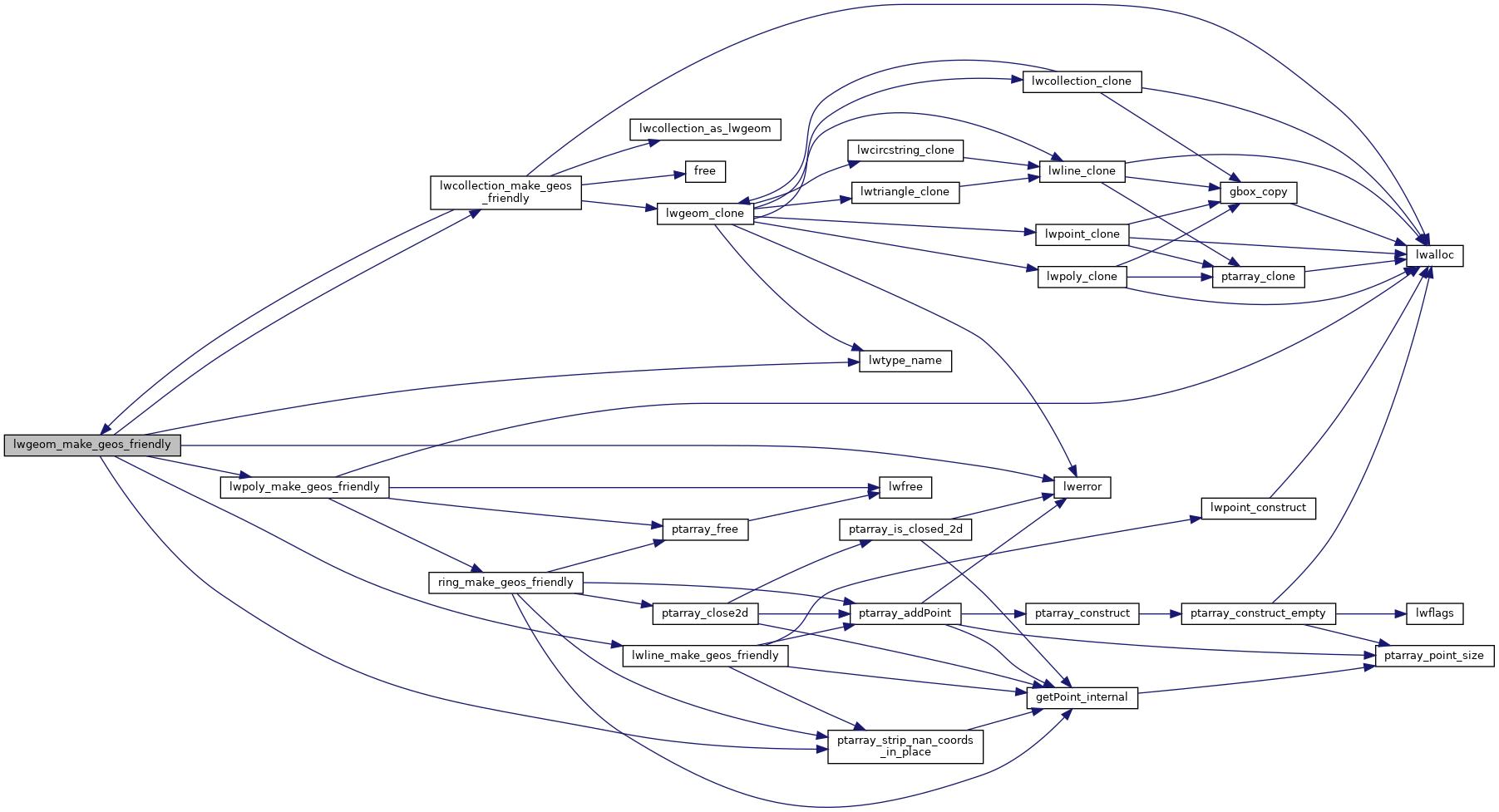
References CIRCSTRINGTYPE, COLLECTIONTYPE, COMPOUNDTYPE, CURVEPOLYTYPE, LINETYPE, lwcollection_make_geos_friendly(), LWDEBUGF, lwerror(), lwline_make_geos_friendly(), lwpoly_make_geos_friendly(), lwtype_name(), MULTICURVETYPE, MULTILINETYPE, MULTIPOINTTYPE, MULTIPOLYGONTYPE, MULTISURFACETYPE, POINTTYPE, POLYGONTYPE, ptarray_strip_nan_coords_in_place(), LWGEOM::type, and LWPOINT::type.

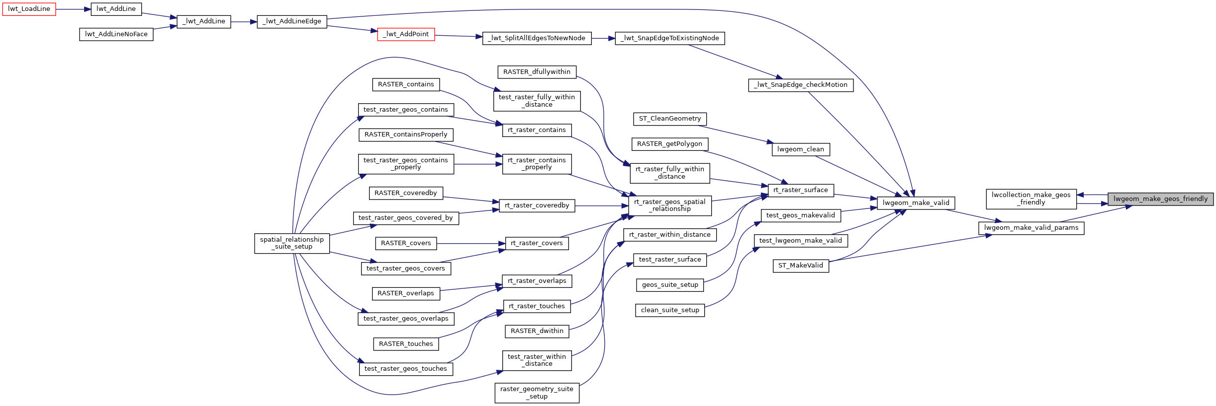
Referenced by lwcollection_make_geos_friendly(), and lwgeom_make_valid_params().

Here is the call graph for this function:
Here is the caller graph for this function: