|
PostGIS
3.7.0dev-r@@SVN_REVISION@@
|
|
static |
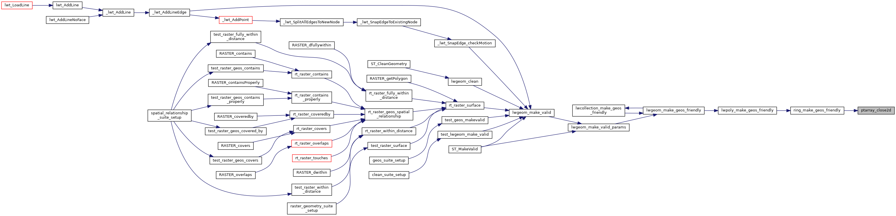
Definition at line 126 of file liblwgeom/lwgeom_geos_clean.c.
References POINTARRAY::flags, FLAGS_NDIMS, getPoint_internal(), POINTARRAY::npoints, ptarray_addPoint(), and ptarray_is_closed_2d().
Referenced by ring_make_geos_friendly().

