|
PostGIS
3.7.0dev-r@@SVN_REVISION@@
|
| LWGEOM* lwgeom_from_wkt | ( | const char * | wkt, |
| const char | check | ||
| ) |
| wkt | WKT string |
| check | parser check flags, see LW_PARSER_CHECK_* macros |
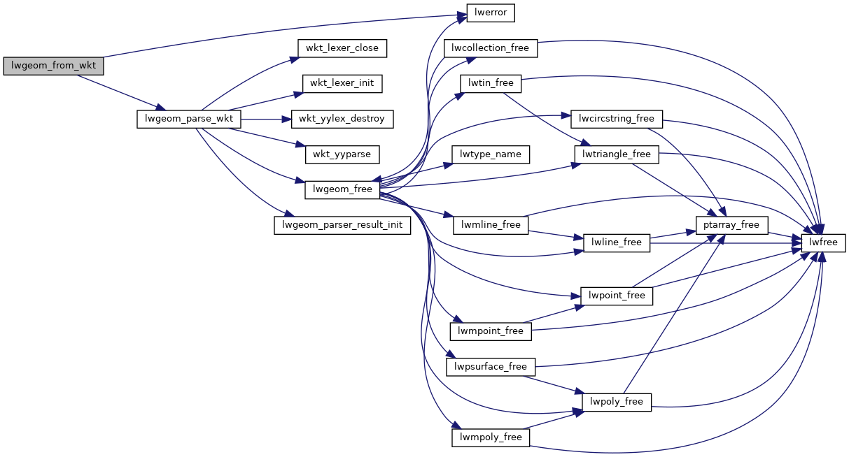
Definition at line 940 of file lwin_wkt.c.
References LW_FAILURE, lwerror(), lwgeom_parse_wkt(), and r.
Referenced by assert_empty_diagram(), basic_test(), BOX3D_BOXLL_TEST(), buildarea1(), buildarea2(), buildarea3(), buildarea4(), buildarea4b(), buildarea5(), buildarea6(), buildarea7(), check_dimension(), cu_twkb(), cu_twkb_idlist(), cu_wkb(), cu_wkt(), do_encoded_polyline_test(), do_fn_test(), do_geojson_test(), do_geojson_unsupported(), do_geom_test(), do_gml2_extent_test(), do_gml2_test(), do_gml2_test_prefix(), do_gml2_unsupported(), do_gml3_extent_test(), do_gml3_test(), do_gml3_test_nodims(), do_gml3_test_opts(), do_gml3_test_prefix(), do_grid_test(), do_kml_test(), do_kml_test_prefix(), do_kml_unsupported(), do_lwgeom_swap_ordinates(), do_median_dims_check(), do_median_test(), do_svg_test(), do_svg_unsupported(), do_test_chaikin(), do_test_filterm(), do_test_lwgeom_effectivearea_lines(), do_test_lwgeom_effectivearea_polys(), do_test_mindistance_tolerance(), do_type_test(), do_x3d3_test(), do_x3d3_unsupported(), line2pts(), lwgeom_over_gserialized(), peek1_point_helper(), peek2_point_helper(), polyhedralsurface_parse(), test_cannot_modify_read_only(), test_clone(), test_empty(), test_force_2d(), test_force_3dm(), test_force_3dz(), test_force_4d(), test_gbox_same_2d(), test_gbox_utils(), test_geography_substring(), test_geography_tree_closestpoint(), test_geohash(), test_geos_linemerge(), test_geos_noop(), test_geos_offsetcurve(), test_geos_offsetcurve_crash(), test_geos_subdivide(), test_grid(), test_gserialized1_from_lwgeom_size(), test_gserialized1_is_empty(), test_gserialized1_peek_gbox_p_fails_for_unsupported_cases(), test_gserialized1_peek_gbox_p_gets_correct_box(), test_gserialized1_peek_gbox_p_no_box_when_empty(), test_gserialized2_extended_flags(), test_gserialized2_from_lwgeom_size(), test_gserialized2_is_empty(), test_gserialized2_peek_gbox_p_fails_for_unsupported_cases(), test_gserialized2_peek_gbox_p_gets_correct_box(), test_gserialized2_peek_gbox_p_no_box_when_empty(), test_gserialized_from_lwgeom(), test_gserialized_get_gbox_geocentric(), test_isclosed(), test_itree_once(), test_lwcollection_extract(), test_lwgeom_area_sphere(), test_lwgeom_as_curve(), test_lwgeom_calculate_gbox(), test_lwgeom_clip_by_rect(), test_lwgeom_clone(), test_lwgeom_count_vertices(), test_lwgeom_delaunay_triangulation(), test_lwgeom_distance_sphere(), test_lwgeom_force_clockwise(), test_lwgeom_free(), test_lwgeom_from_gserialized(), test_lwgeom_from_gserialized2(), test_lwgeom_is_empty(), test_lwgeom_is_trajectory(), test_lwgeom_locate_along(), test_lwgeom_make_valid(), test_lwgeom_node(), test_lwgeom_remove_irrelevant_points_for_view(), test_lwgeom_remove_repeated_points(), test_lwgeom_same(), test_lwgeom_scale(), test_lwgeom_segmentize2d(), test_lwgeom_segmentize_sphere(), test_lwgeom_simplify(), test_lwgeom_split(), test_lwgeom_tcpa(), test_lwgeom_voronoi_diagram(), test_lwgeom_voronoi_diagram_custom_envelope(), test_lwgeom_wrapx(), test_lwline_clip(), test_lwline_crossing_bugs(), test_lwline_crossing_long_lines(), test_lwline_from_lwmpoint(), test_lwline_interpolate_point_3d(), test_lwline_interpolate_points(), test_lwline_split_by_point_to(), test_lwmline_clip(), test_lwpoint_to_latlon_assert_error(), test_lwpoint_to_latlon_assert_format(), test_lwpoly_clip(), test_lwpoly_covers_point2d(), test_lwtriangle_clip(), test_misc_area(), test_misc_count_vertices(), test_misc_simplify(), test_misc_startpoint(), test_mixed_rw_access(), test_modification(), test_no_memory_leaked_when_iterator_is_partially_used(), test_on_gser2_lwgeom_count_vertices(), test_on_gser_lwgeom_count_vertices(), test_ordering(), test_point_count(), test_point_density(), test_ptarray_contains_point_sphere(), test_ptarray_contains_point_sphere_iowa(), test_ptarray_simplify(), test_raster_surface(), test_rect_tree_contains_point(), test_rect_tree_distance_tree_case(), test_sfcgal_noop(), test_spheroid_area(), test_tree_circ_create(), test_tree_circ_distance(), test_tree_circ_distance_threshold(), test_tree_circ_pip(), test_tree_circ_pip2(), tin_parse(), tree_inter(), triangle_parse(), and WKTARRAY2LWGEOM().
