|
PostGIS
3.7.0dev-r@@SVN_REVISION@@
|
|
static |
Definition at line 195 of file dbfopen.c.
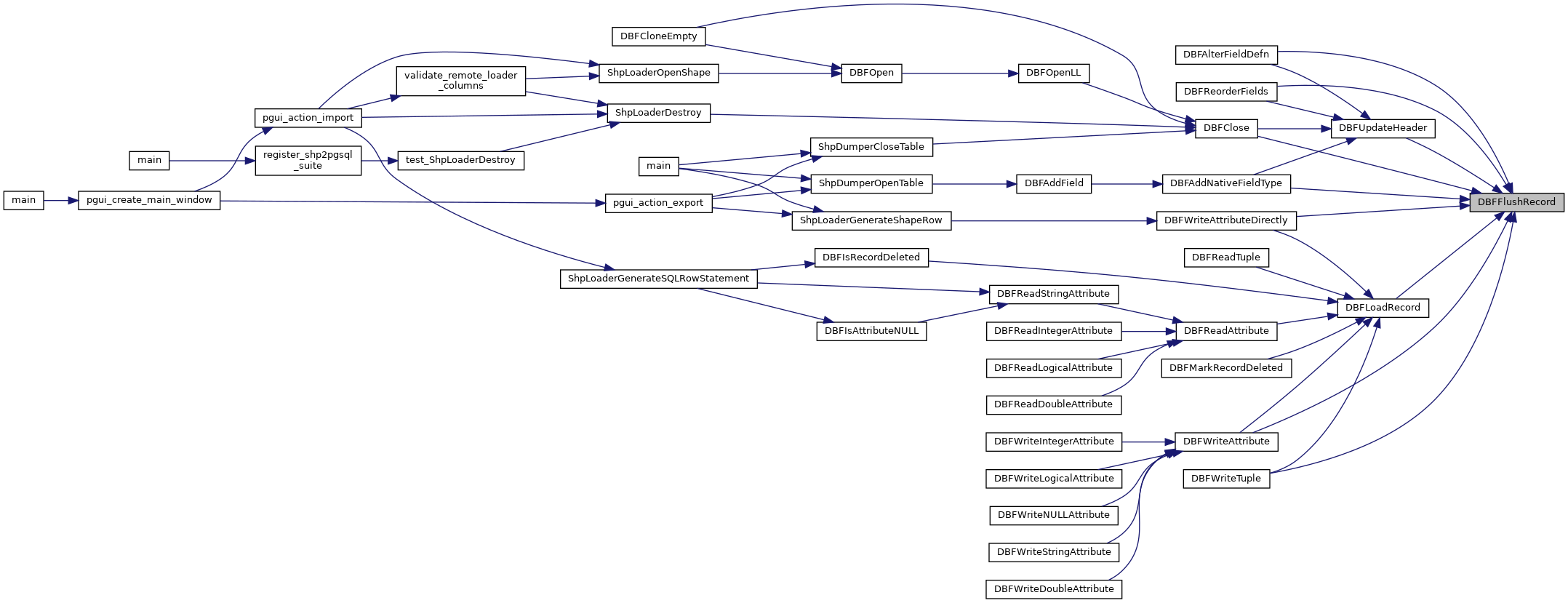
References DBFInfo::bCurrentRecordModified, DBFInfo::bRequireNextWriteSeek, DBFInfo::bWriteEndOfFileChar, END_OF_FILE_CHARACTER, SAHooks::Error, FALSE, DBFInfo::fp, SAHooks::FSeek, SAHooks::FTell, SAHooks::FWrite, DBFInfo::nCurrentRecord, DBFInfo::nHeaderLength, DBFInfo::nRecordLength, DBFInfo::nRecords, DBFInfo::pszCurrentRecord, DBFInfo::sHooks, STATIC_CAST, and TRUE.
Referenced by DBFAddNativeFieldType(), DBFAlterFieldDefn(), DBFClose(), DBFLoadRecord(), DBFReorderFields(), DBFUpdateHeader(), DBFWriteAttribute(), DBFWriteAttributeDirectly(), and DBFWriteTuple().
