|
PostGIS 3.7.0dev-r@@SVN_REVISION@@
|
|
static |
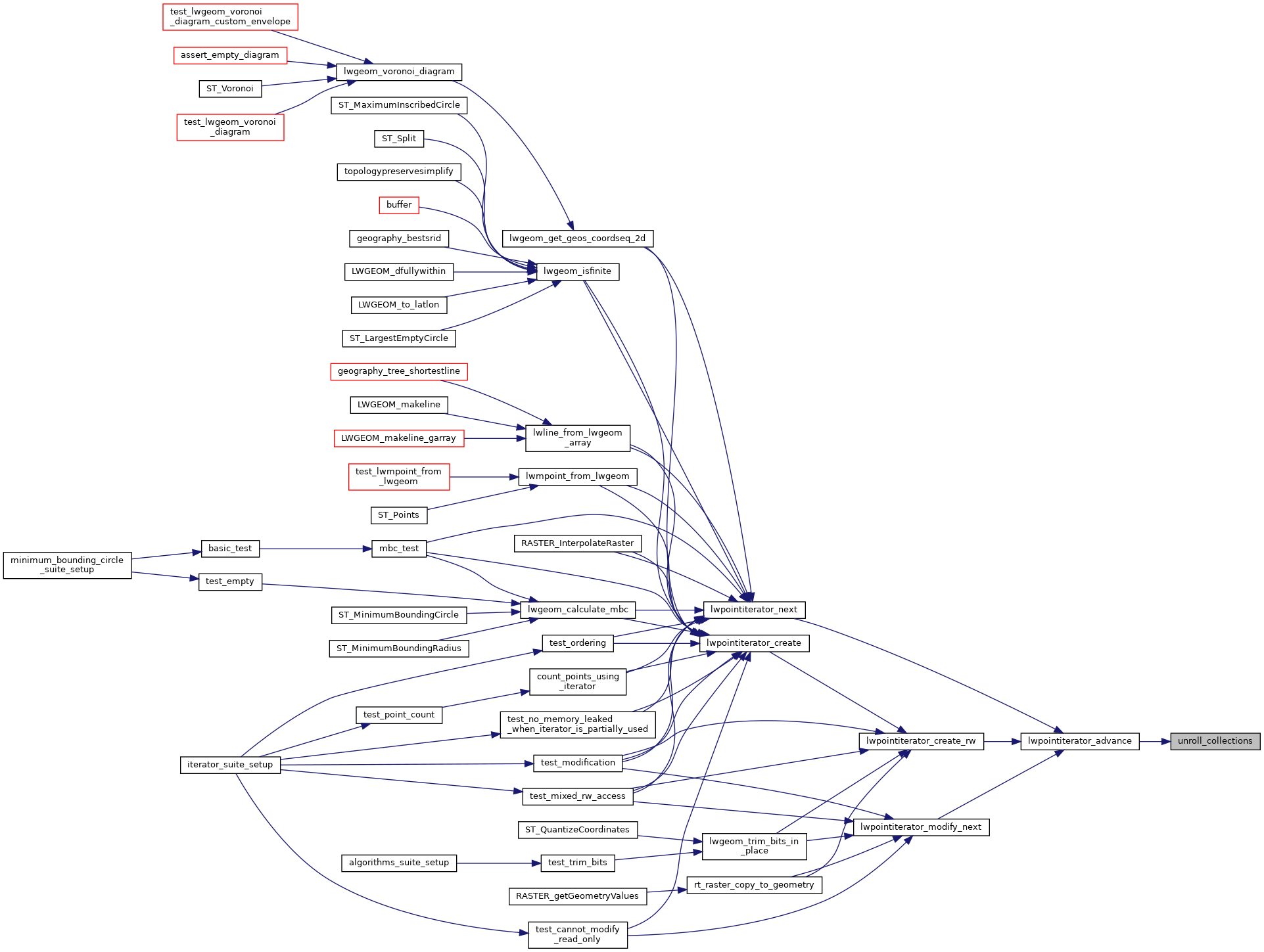
Unroll LWCOLLECTIONs from the top of the stack, as necessary, until the element at the top of the stack is not a LWCOLLECTION.
Definition at line 143 of file lwiterator.c.
References lwgeom_is_collection(), s, and unroll_collection().
Referenced by lwpointiterator_advance().

