|
PostGIS
3.7.0dev-r@@SVN_REVISION@@
|
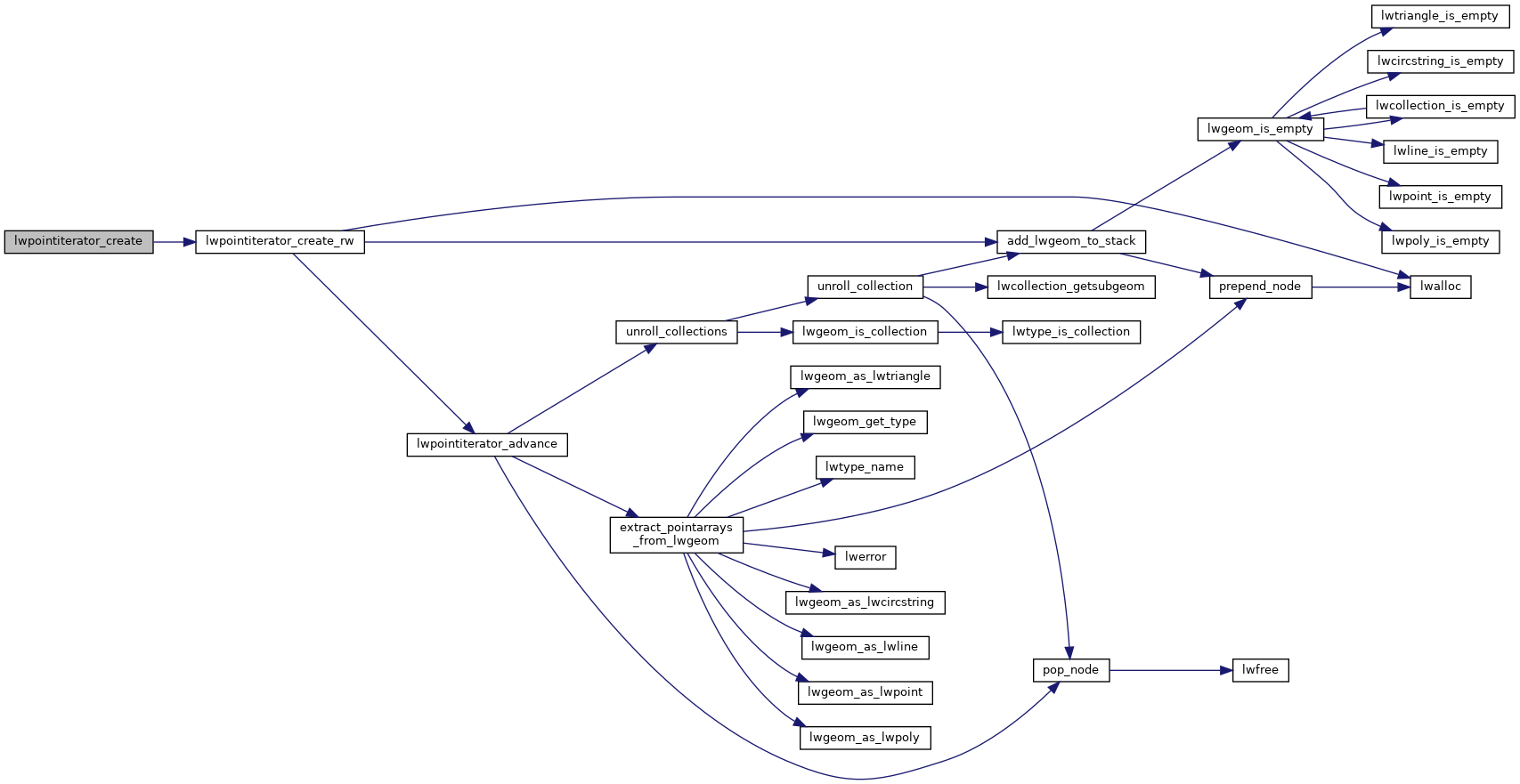
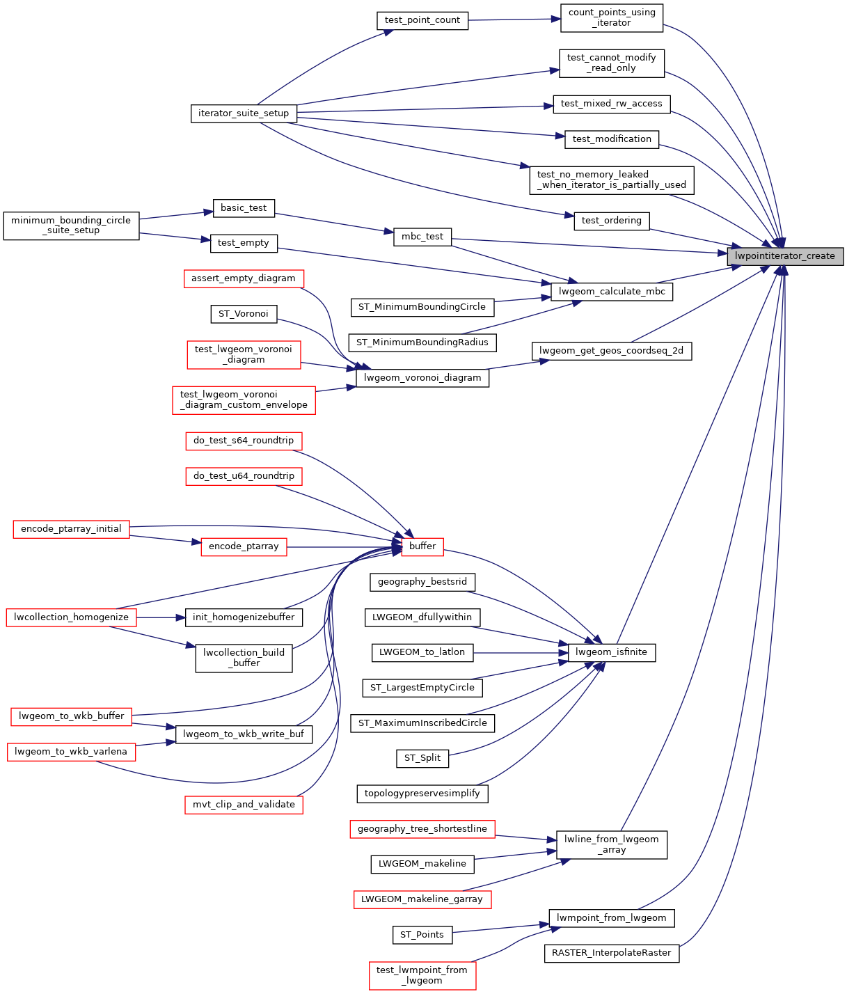
| LWPOINTITERATOR* lwpointiterator_create | ( | const LWGEOM * | g | ) |
Create a new LWPOINTITERATOR over supplied LWGEOM*.
Definition at line 243 of file lwiterator.c.
References LWPOINTITERATOR::allow_modification, LW_FALSE, and lwpointiterator_create_rw().
Referenced by count_points_using_iterator(), lwgeom_calculate_mbc(), lwgeom_get_geos_coordseq_2d(), lwgeom_isfinite(), lwline_from_lwgeom_array(), lwmpoint_from_lwgeom(), mbc_test(), RASTER_InterpolateRaster(), test_cannot_modify_read_only(), test_mixed_rw_access(), test_modification(), test_no_memory_leaked_when_iterator_is_partially_used(), and test_ordering().

