PostGIS  3.7.0dev-r@@SVN_REVISION@@

◆ gserialized_contains_3d()

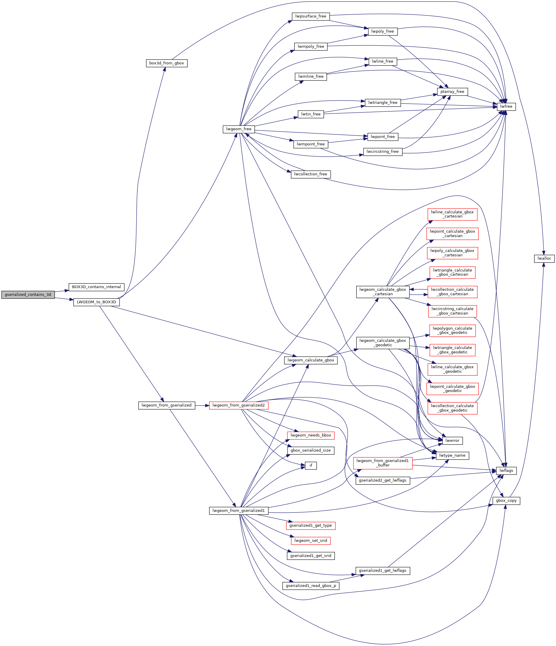
Datum gserialized_contains_3d ( PG_FUNCTION_ARGS  )

Definition at line 92 of file gserialized_spgist_3d.c.

93 {
94  BOX3D *box1 = DatumGetBox3DP(DirectFunctionCall1(LWGEOM_to_BOX3D, PG_GETARG_DATUM(0)));
95  BOX3D *box2 = DatumGetBox3DP(DirectFunctionCall1(LWGEOM_to_BOX3D, PG_GETARG_DATUM(1)));
96  bool result = BOX3D_contains_internal(box1, box2);
97  pfree(box1);
98  pfree(box2);
99 
100  PG_RETURN_BOOL(result);
101 }
char result[OUT_DOUBLE_BUFFER_SIZE]
Definition: cu_print.c:267
bool BOX3D_contains_internal(BOX3D *box1, BOX3D *box2)
needed for sp-gist support PostgreSQL 11+
Definition: lwgeom_box3d.c:641
Datum LWGEOM_to_BOX3D(PG_FUNCTION_ARGS)
Definition: lwgeom_box3d.c:398

References BOX3D_contains_internal(), LWGEOM_to_BOX3D(), and result.

Here is the call graph for this function: