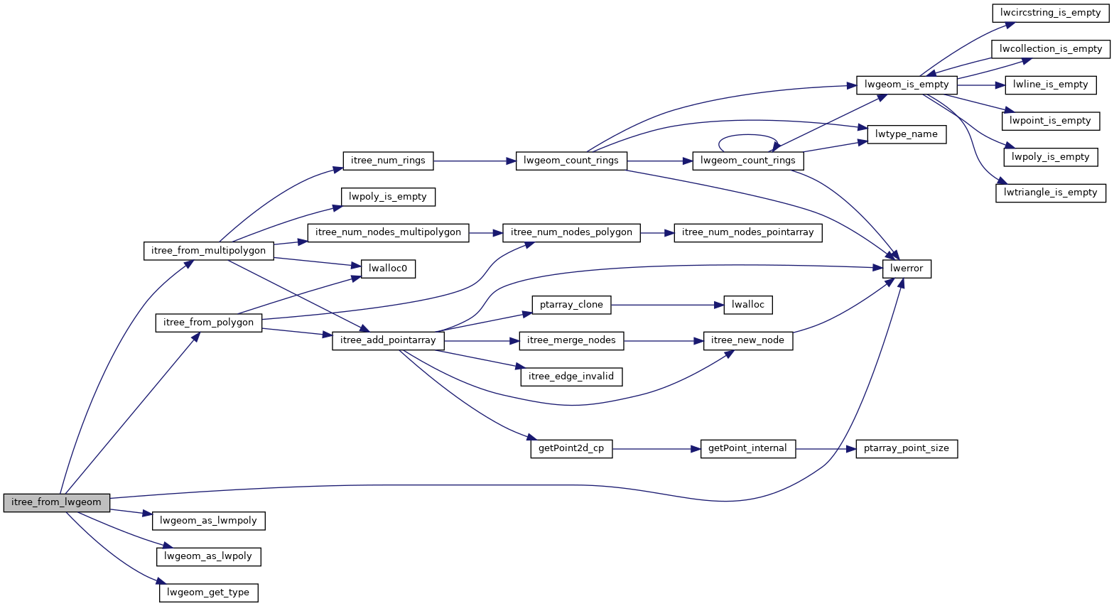
Definition at line 310 of file intervaltree.c.
312 if (!geom)
lwerror(
"%s called with null geometry", __func__);
320 lwerror(
"%s got asked to build index on non-polygon", __func__);
static IntervalTree * itree_from_multipolygon(const LWMPOLY *mpoly)
static IntervalTree * itree_from_polygon(const LWPOLY *poly)
LWMPOLY * lwgeom_as_lwmpoly(const LWGEOM *lwgeom)
LWPOLY * lwgeom_as_lwpoly(const LWGEOM *lwgeom)
void void lwerror(const char *fmt,...) __attribute__((format(printf
Write a notice out to the error handler.
static uint32_t lwgeom_get_type(const LWGEOM *geom)
Return LWTYPE number.
References itree_from_multipolygon(), itree_from_polygon(), lwerror(), lwgeom_as_lwmpoly(), lwgeom_as_lwpoly(), lwgeom_get_type(), MULTIPOLYGONTYPE, and POLYGONTYPE.
Referenced by GetIntervalTree(), IntervalTreeBuilder(), ST_IntersectsIntervalTree(), and test_itree_once().