PostGIS 3.7.0dev-r@@SVN_REVISION@@
Loading...
Searching...
No Matches

◆ ptarray_append_ptarray()

int ptarray_append_ptarray ( POINTARRAY pa1,
POINTARRAY pa2,
double  gap_tolerance 
)

Append a POINTARRAY, pa2 to the end of an existing POINTARRAY, pa1.

If gap_tolerance is >= 0 then the end point of pa1 will be checked for being within gap_tolerance 2d distance from start point of pa2 or an error will be raised and LW_FAILURE returned. A gap_tolerance < 0 disables the check.

If end point of pa1 and start point of pa2 are 2d-equal, then pa2 first point will not be appended.

Definition at line 177 of file ptarray.c.

178{
179 unsigned int poff = 0;
180 unsigned int npoints;
181 unsigned int ncap;
182 unsigned int ptsize;
183
184 /* Check for pathology */
185 if( ! pa1 || ! pa2 )
186 {
187 lwerror("%s: null input", __func__);
188 return LW_FAILURE;
189 }
190
191 npoints = pa2->npoints;
192
193 if ( ! npoints ) return LW_SUCCESS; /* nothing more to do */
194
195 if( FLAGS_GET_READONLY(pa1->flags) )
196 {
197 lwerror("%s: target pointarray is read-only", __func__);
198 return LW_FAILURE;
199 }
200
201 if( FLAGS_GET_ZM(pa1->flags) != FLAGS_GET_ZM(pa2->flags) )
202 {
203 lwerror("%s: appending mixed dimensionality is not allowed", __func__);
204 return LW_FAILURE;
205 }
206
207 ptsize = ptarray_point_size(pa1);
208
209 /* Check for duplicate end point */
210 if ( pa1->npoints )
211 {
212 const POINT2D *tmp1, *tmp2;
213 tmp1 = getPoint2d_cp(pa1, pa1->npoints-1);
214 tmp2 = getPoint2d_cp(pa2, 0);
215
216 /* If the end point and start point are the same, then don't copy start point */
217 if (p2d_same(tmp1, tmp2)) {
218 poff = 1;
219 --npoints;
220 }
221 else if ((gap_tolerance == 0) ||
222 (gap_tolerance > 0 && distance2d_pt_pt(tmp1, tmp2) > gap_tolerance) )
223 {
224 lwerror("Second line start point too far from first line end point");
225 return LW_FAILURE;
226 }
227 }
228
229 /* Check if we need extra space */
230 ncap = pa1->npoints + npoints;
231 if ( pa1->maxpoints < ncap )
232 {
233 if ( pa1->maxpoints )
234 {
235 pa1->maxpoints = ncap > pa1->maxpoints*2 ?
236 ncap : pa1->maxpoints*2;
237 pa1->serialized_pointlist = lwrealloc(pa1->serialized_pointlist, (size_t)ptsize * pa1->maxpoints);
238 }
239 else
240 {
241 pa1->maxpoints = ncap;
242 pa1->serialized_pointlist = lwalloc((size_t)ptsize * pa1->maxpoints);
243 }
244 }
245
246 memcpy(getPoint_internal(pa1, pa1->npoints),
247 getPoint_internal(pa2, poff), (size_t)ptsize * npoints);
248
249 pa1->npoints = ncap;
250
251 return LW_SUCCESS;
252}
void * lwrealloc(void *mem, size_t size)
Definition lwutil.c:242
double distance2d_pt_pt(const POINT2D *p1, const POINT2D *p2)
Definition measures.c:2344
#define LW_FAILURE
Definition liblwgeom.h:96
#define LW_SUCCESS
Definition liblwgeom.h:97
#define FLAGS_GET_READONLY(flags)
Definition liblwgeom.h:169
void * lwalloc(size_t size)
Definition lwutil.c:227
#define FLAGS_GET_ZM(flags)
Definition liblwgeom.h:180
int p2d_same(const POINT2D *p1, const POINT2D *p2)
Definition lwalgorithm.c:57
void void lwerror(const char *fmt,...) __attribute__((format(printf
Write a notice out to the error handler.
static uint8_t * getPoint_internal(const POINTARRAY *pa, uint32_t n)
Definition lwinline.h:75
static size_t ptarray_point_size(const POINTARRAY *pa)
Definition lwinline.h:56
static const POINT2D * getPoint2d_cp(const POINTARRAY *pa, uint32_t n)
Returns a POINT2D pointer into the POINTARRAY serialized_ptlist, suitable for reading from.
Definition lwinline.h:97
lwflags_t flags
Definition liblwgeom.h:431
uint32_t maxpoints
Definition liblwgeom.h:428
uint32_t npoints
Definition liblwgeom.h:427
uint8_t * serialized_pointlist
Definition liblwgeom.h:434

References distance2d_pt_pt(), POINTARRAY::flags, FLAGS_GET_READONLY, FLAGS_GET_ZM, getPoint2d_cp(), getPoint_internal(), LW_FAILURE, LW_SUCCESS, lwalloc(), lwerror(), lwrealloc(), POINTARRAY::maxpoints, POINTARRAY::npoints, p2d_same(), ptarray_point_size(), and POINTARRAY::serialized_pointlist.

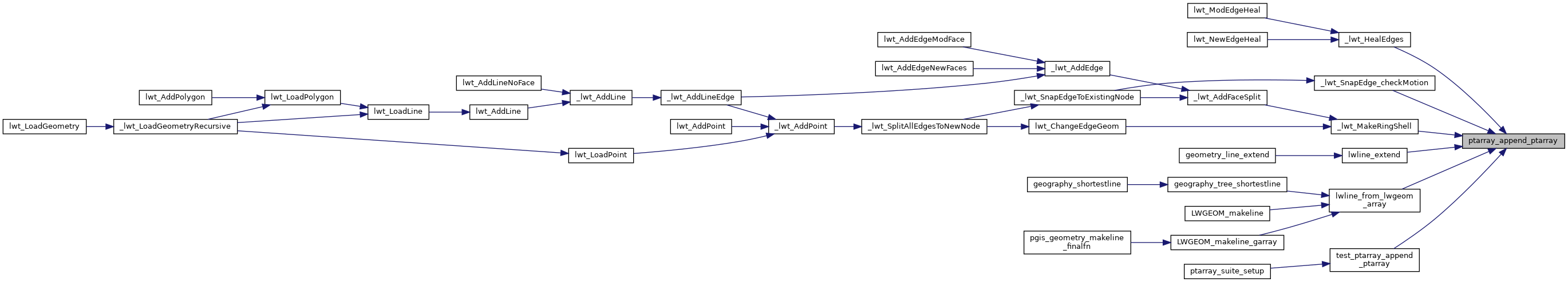
Referenced by _lwt_HealEdges(), _lwt_MakeRingShell(), _lwt_SnapEdge_checkMotion(), lwline_extend(), lwline_from_lwgeom_array(), and test_ptarray_append_ptarray().

Here is the call graph for this function:
Here is the caller graph for this function: