PostGIS  3.7.0dev-r@@SVN_REVISION@@

◆ ptarray_clone()

POINTARRAY* ptarray_clone ( const POINTARRAY in)

Clone a POINTARRAY object.

Serialized pointlist is not copied.

Definition at line 674 of file ptarray.c.

675 {
676  POINTARRAY *out = lwalloc(sizeof(POINTARRAY));
677 
678  LWDEBUG(3, "ptarray_clone called.");
679 
680  out->flags = in->flags;
681  out->npoints = in->npoints;
682  out->maxpoints = in->maxpoints;
683 
684  FLAGS_SET_READONLY(out->flags, 1);
685 
687 
688  return out;
689 }
void * lwalloc(size_t size)
Definition: lwutil.c:227
#define FLAGS_SET_READONLY(flags, value)
Definition: liblwgeom.h:176
#define LWDEBUG(level, msg)
Definition: lwgeom_log.h:101
lwflags_t flags
Definition: liblwgeom.h:431
uint32_t maxpoints
Definition: liblwgeom.h:428
uint32_t npoints
Definition: liblwgeom.h:427
uint8_t * serialized_pointlist
Definition: liblwgeom.h:434

References POINTARRAY::flags, FLAGS_SET_READONLY, lwalloc(), LWDEBUG, POINTARRAY::maxpoints, POINTARRAY::npoints, and POINTARRAY::serialized_pointlist.

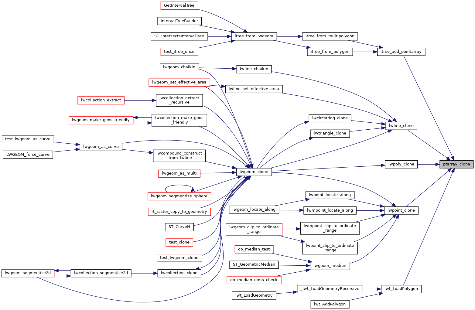
Referenced by itree_add_pointarray(), lwline_clone(), lwpoint_clone(), lwpoly_clone(), and lwt_LoadPolygon().

Here is the call graph for this function:
Here is the caller graph for this function: