|
PostGIS
3.7.0dev-r@@SVN_REVISION@@
|
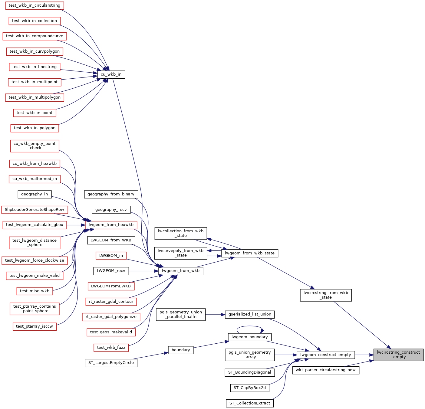
| LWCIRCSTRING* lwcircstring_construct_empty | ( | int32_t | srid, |
| char | hasz, | ||
| char | hasm | ||
| ) |
Definition at line 79 of file lwcircstring.c.
References CIRCSTRINGTYPE, lwalloc(), lwflags(), ptarray_construct_empty(), and result.
Referenced by lwcircstring_from_wkb_state(), lwgeom_construct_empty(), and wkt_parser_circularstring_new().

