|
PostGIS
3.7.0dev-r@@SVN_REVISION@@
|
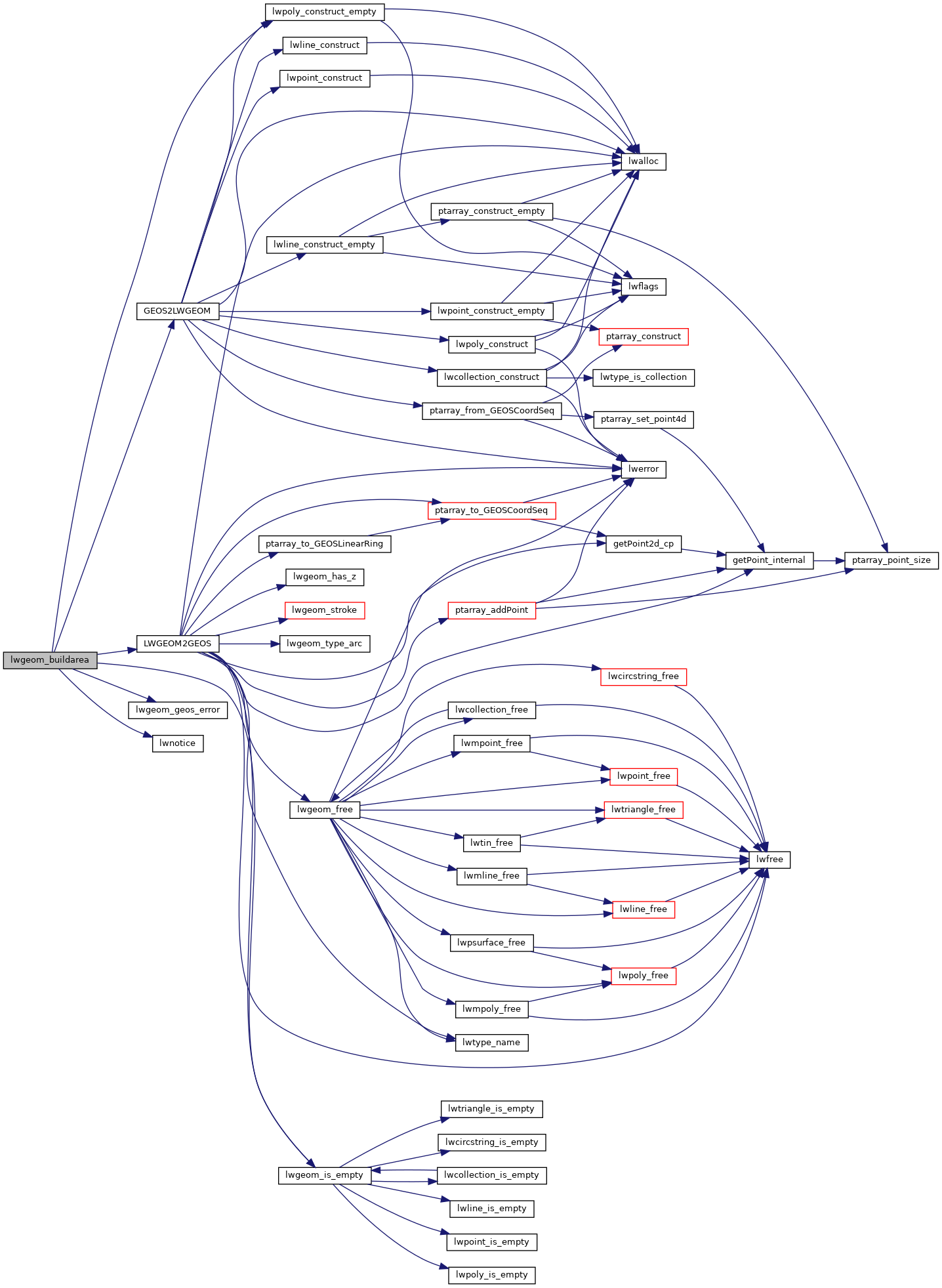
Take a geometry and return an areal geometry (Polygon or MultiPolygon).
Actually a wrapper around GEOSpolygonize, transforming the resulting collection into a valid polygon Geometry.
Definition at line 1124 of file liblwgeom/lwgeom_geos.c.
References AUTOFIX, LWGEOM::flags, FLAGS_GET_Z, GEOS2LWGEOM(), GEOS_FAIL, GEOS_FREE, GEOS_FREE_AND_FAIL, LWGEOM2GEOS(), lwgeom_geos_error(), lwgeom_is_empty(), lwnotice(), lwpoly_construct_empty(), result, RESULT_SRID, and SRID_INVALID.
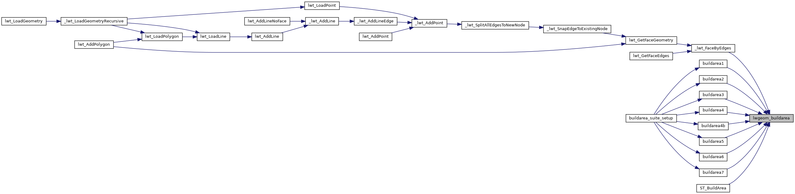
Referenced by _lwt_FaceByEdges(), buildarea1(), buildarea2(), buildarea3(), buildarea4(), buildarea4b(), buildarea5(), buildarea6(), buildarea7(), and ST_BuildArea().

