|
PostGIS
3.7.0dev-r@@SVN_REVISION@@
|
| POINTARRAY* ptarray_clone_deep | ( | const POINTARRAY * | ptarray | ) |
Deep clone a pointarray (also clones serialized pointlist)
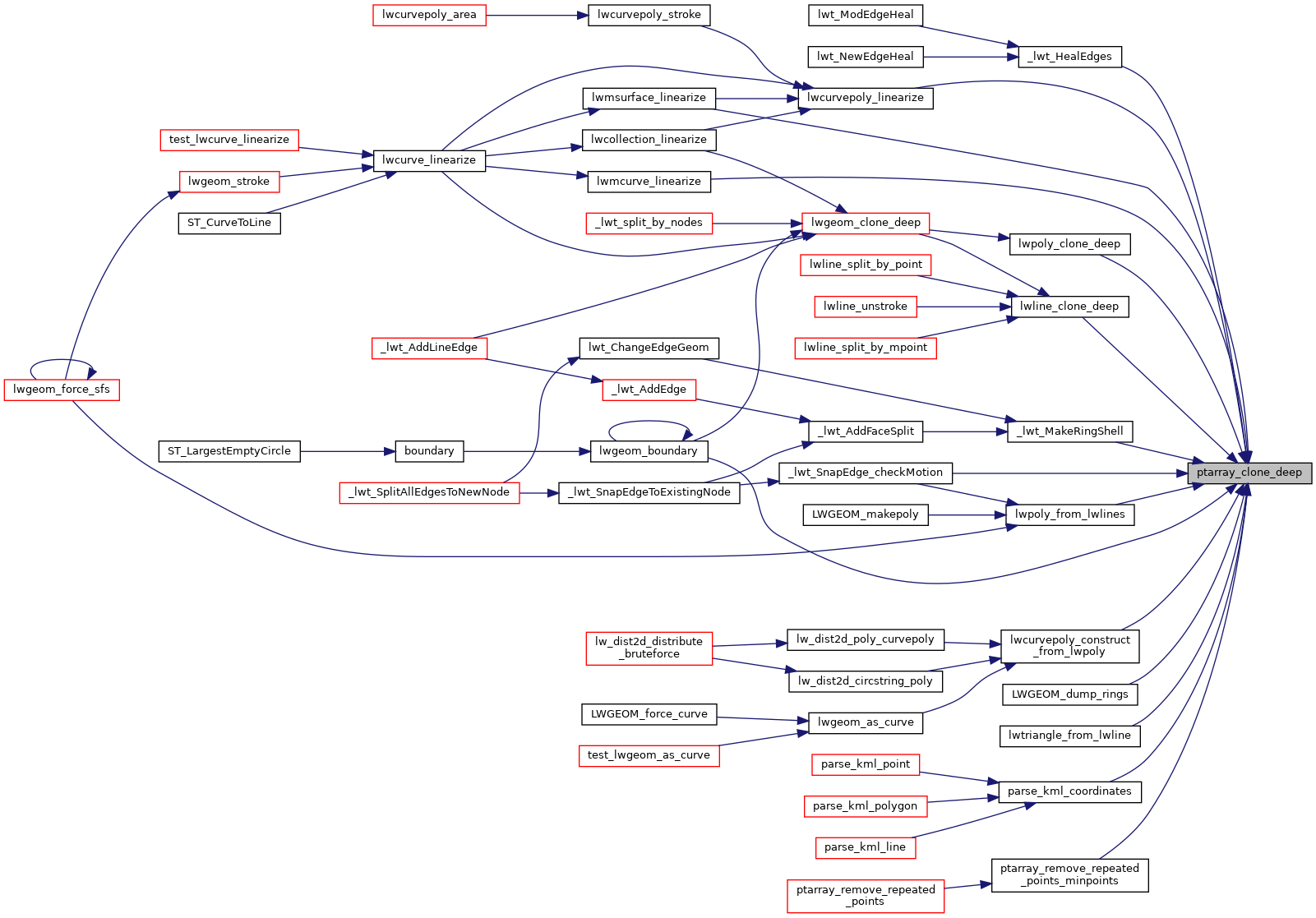
Definition at line 643 of file ptarray.c.
References POINTARRAY::flags, FLAGS_SET_READONLY, lwalloc(), LWDEBUG, POINTARRAY::maxpoints, POINTARRAY::npoints, ptarray_point_size(), and POINTARRAY::serialized_pointlist.
Referenced by _lwt_HealEdges(), _lwt_MakeRingShell(), _lwt_SnapEdge_checkMotion(), lwcurvepoly_construct_from_lwpoly(), lwcurvepoly_linearize(), lwgeom_boundary(), LWGEOM_dump_rings(), lwline_clone_deep(), lwmcurve_linearize(), lwmsurface_linearize(), lwpoly_clone_deep(), lwpoly_from_lwlines(), lwtriangle_from_lwline(), parse_kml_coordinates(), and ptarray_remove_repeated_points_minpoints().

