PostGIS  3.7.0dev-r@@SVN_REVISION@@

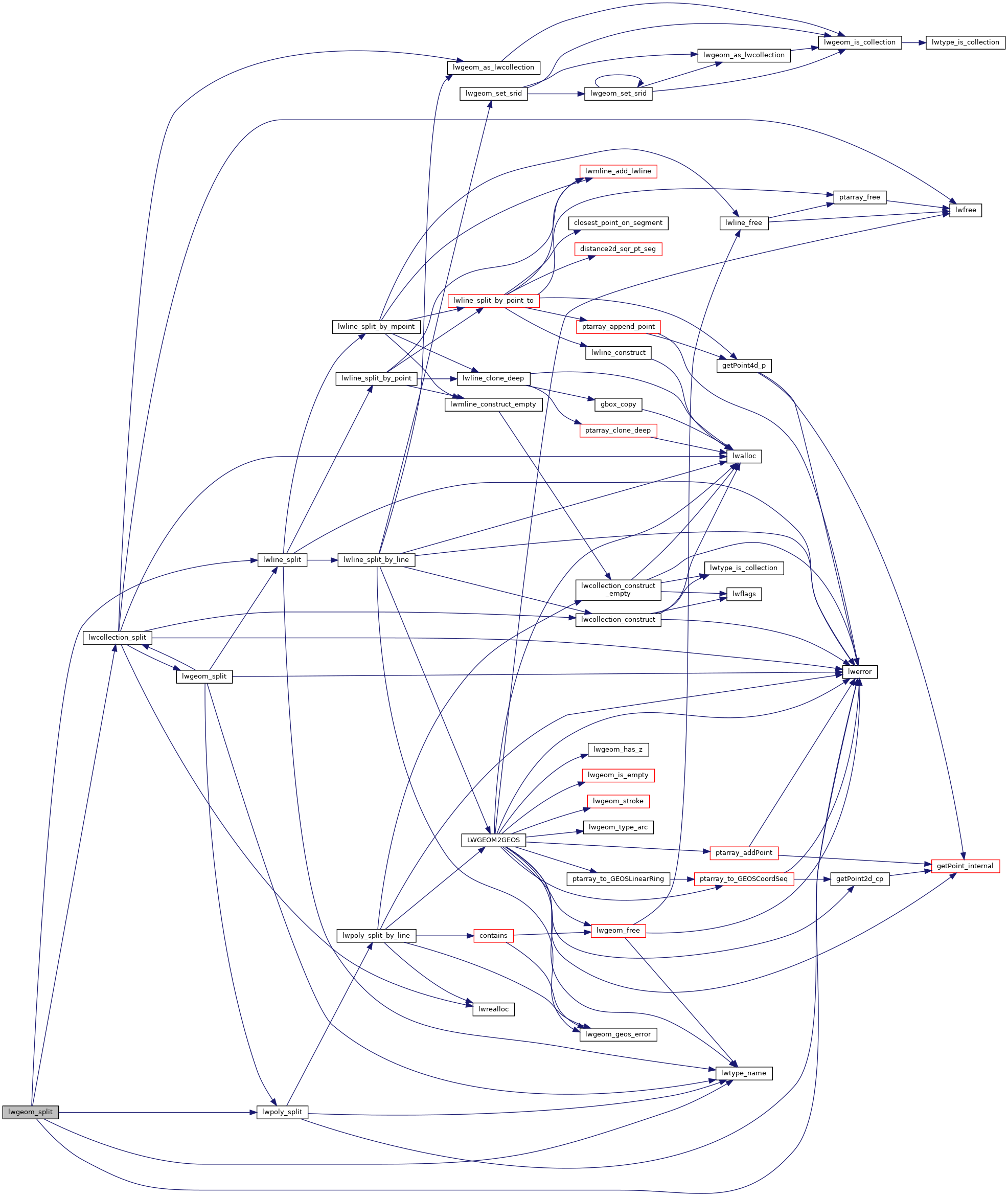
◆ lwgeom_split()

LWGEOM* lwgeom_split ( const LWGEOM lwgeom_in,
const LWGEOM blade_in 
)

Definition at line 569 of file lwgeom_geos_split.c.

570 {
571  switch (lwgeom_in->type)
572  {
573  case LINETYPE:
574  return lwline_split((const LWLINE*)lwgeom_in, blade_in);
575 
576  case POLYGONTYPE:
577  return lwpoly_split((const LWPOLY*)lwgeom_in, blade_in);
578 
579  case MULTIPOLYGONTYPE:
580  case MULTILINETYPE:
581  case COLLECTIONTYPE:
582  return lwcollection_split((const LWCOLLECTION*)lwgeom_in, blade_in);
583 
584  default:
585  lwerror("Splitting of %s geometries is unsupported",
586  lwtype_name(lwgeom_in->type));
587  return NULL;
588  }
589 
590 }
#define COLLECTIONTYPE
Definition: liblwgeom.h:108
#define MULTILINETYPE
Definition: liblwgeom.h:106
#define LINETYPE
Definition: liblwgeom.h:103
#define MULTIPOLYGONTYPE
Definition: liblwgeom.h:107
#define POLYGONTYPE
Definition: liblwgeom.h:104
const char * lwtype_name(uint8_t type)
Return the type name string associated with a type number (e.g.
Definition: lwutil.c:216
static LWGEOM * lwline_split(const LWLINE *lwgeom_in, const LWGEOM *blade_in)
static LWGEOM * lwpoly_split(const LWPOLY *lwpoly_in, const LWGEOM *blade_in)
static LWGEOM * lwcollection_split(const LWCOLLECTION *lwcoll_in, const LWGEOM *blade_in)
void void lwerror(const char *fmt,...) __attribute__((format(printf
Write a notice out to the error handler.
uint8_t type
Definition: liblwgeom.h:462

References COLLECTIONTYPE, LINETYPE, lwcollection_split(), lwerror(), lwline_split(), lwpoly_split(), lwtype_name(), MULTILINETYPE, MULTIPOLYGONTYPE, POLYGONTYPE, LWGEOM::type, and LWLINE::type.

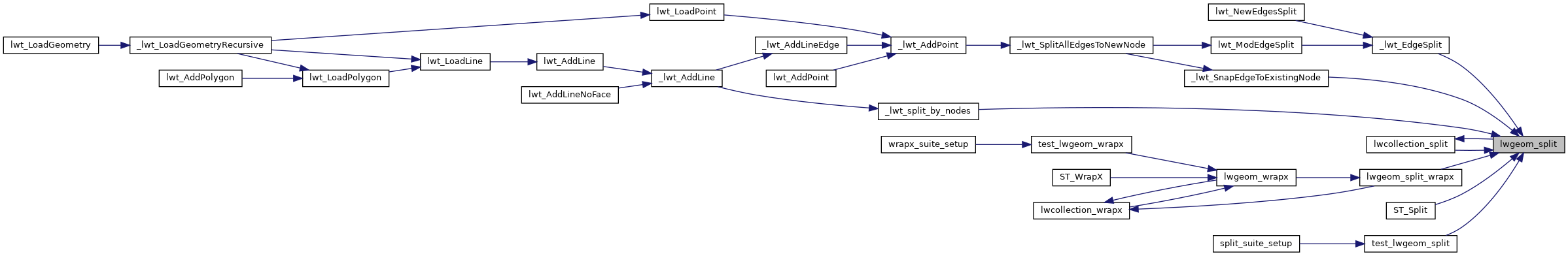
Referenced by _lwt_EdgeSplit(), _lwt_SnapEdgeToExistingNode(), _lwt_split_by_nodes(), lwcollection_split(), lwgeom_split_wrapx(), ST_Split(), and test_lwgeom_split().

Here is the call graph for this function:
Here is the caller graph for this function: