|
PostGIS
3.7.0dev-r@@SVN_REVISION@@
|
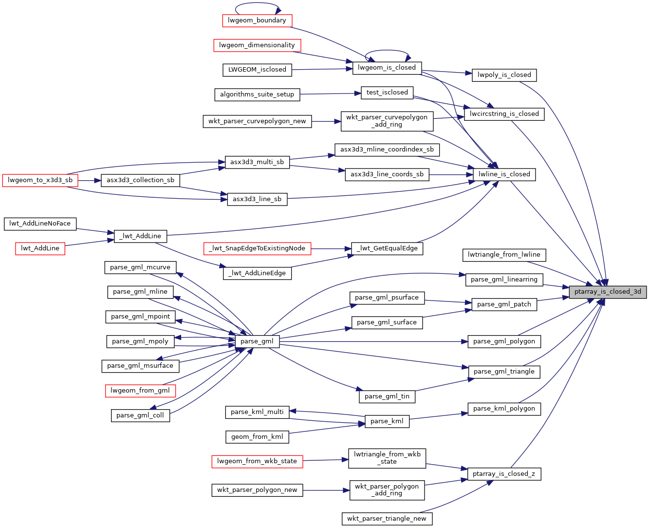
| int ptarray_is_closed_3d | ( | const POINTARRAY * | pa | ) |
Definition at line 723 of file ptarray.c.
References getPoint_internal(), lwerror(), and POINTARRAY::npoints.
Referenced by lwcircstring_is_closed(), lwline_is_closed(), lwpoly_is_closed(), lwtriangle_from_lwline(), parse_gml_linearring(), parse_gml_patch(), parse_gml_polygon(), parse_gml_triangle(), parse_kml_polygon(), and ptarray_is_closed_z().

