|
PostGIS
3.7.0dev-r@@SVN_REVISION@@
|
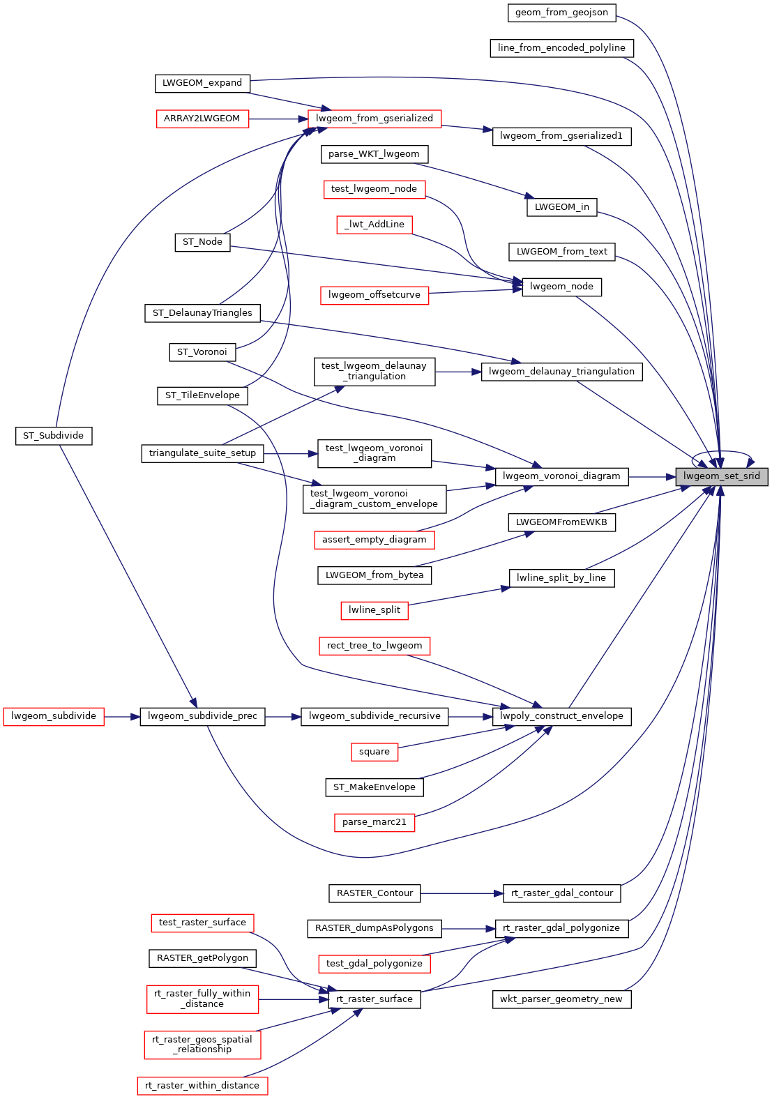
| void lwgeom_set_srid | ( | LWGEOM * | geom, |
| int32_t | srid | ||
| ) |
Set the SRID on an LWGEOM For collections, only the parent gets an SRID, all the children get SRID_UNKNOWN.
Definition at line 1638 of file lwgeom.c.
References LWCOLLECTION::geoms, LWDEBUGF, lwgeom_as_lwcollection(), lwgeom_is_collection(), lwgeom_set_srid(), LWCOLLECTION::ngeoms, and LWGEOM::srid.
Referenced by geom_from_geojson(), line_from_encoded_polyline(), lwgeom_delaunay_triangulation(), LWGEOM_expand(), lwgeom_from_gserialized1(), LWGEOM_from_text(), LWGEOM_in(), lwgeom_node(), lwgeom_set_srid(), lwgeom_subdivide_prec(), lwgeom_voronoi_diagram(), LWGEOMFromEWKB(), lwline_split_by_line(), lwpoly_construct_envelope(), rt_raster_gdal_contour(), rt_raster_gdal_polygonize(), rt_raster_surface(), and wkt_parser_geometry_new().

