|
PostGIS 3.7.0dev-r@@SVN_REVISION@@
|
|
extern |
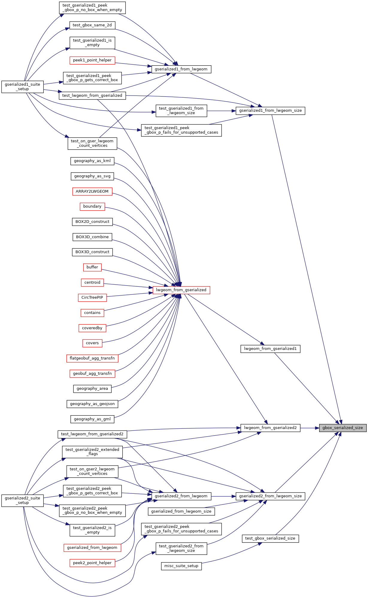
Return the number of bytes necessary to hold a GBOX of this dimension in serialized form.
Definition at line 452 of file gbox.c.
References FLAGS_GET_GEODETIC, and FLAGS_NDIMS.
Referenced by gserialized1_from_lwgeom_size(), gserialized2_from_lwgeom_size(), lwgeom_from_gserialized1(), lwgeom_from_gserialized2(), and test_gbox_serialized_size().
