|
PostGIS 3.7.0dev-r@@SVN_REVISION@@
|
|
static |
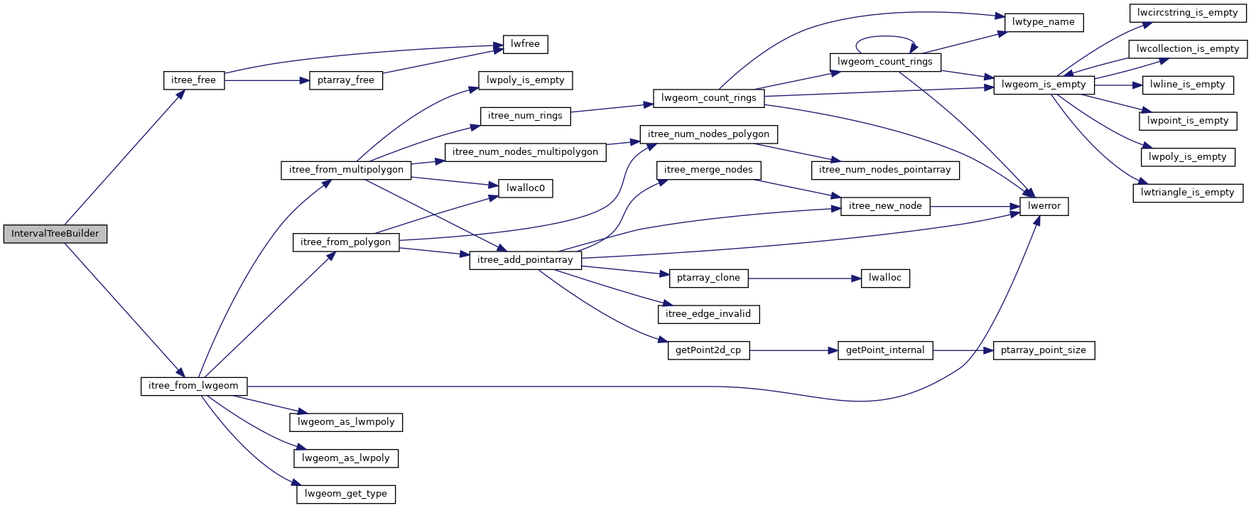
Builder, freeer and public accessor for cached IntervalTrees.
Definition at line 62 of file lwgeom_itree.c.
References IntervalTreeGeomCache::itree, itree_free(), itree_from_lwgeom(), LW_FAILURE, and LW_SUCCESS.
