|
PostGIS 3.7.0dev-r@@SVN_REVISION@@
|
|
inlinestatic |
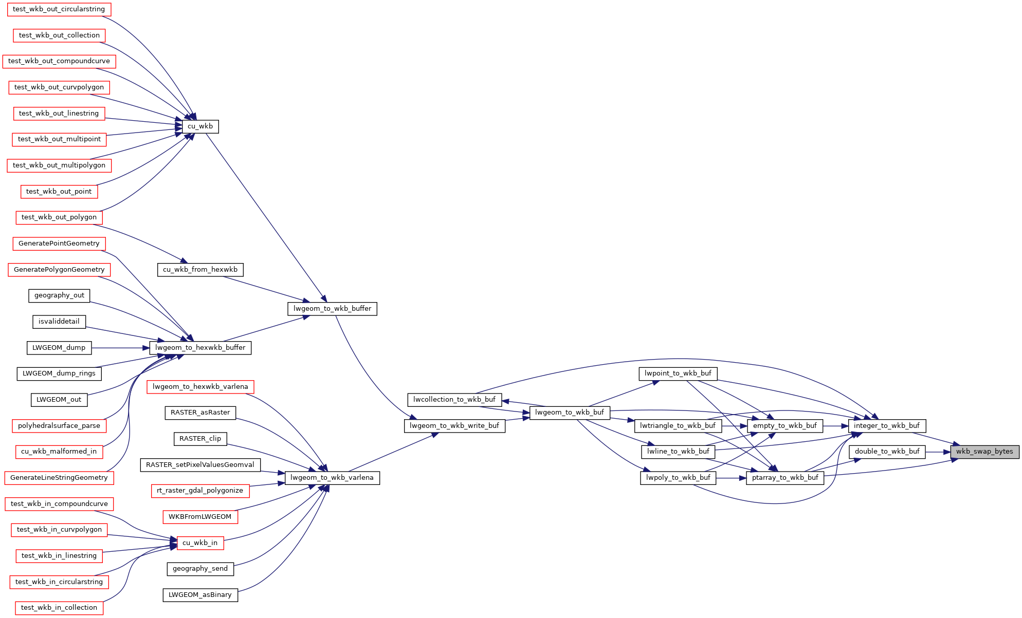
Definition at line 182 of file lwout_wkb.c.
References IS_BIG_ENDIAN, LW_FALSE, LW_TRUE, variant, and WKB_NDR.
Referenced by double_to_wkb_buf(), integer_to_wkb_buf(), and ptarray_to_wkb_buf().
