|
PostGIS
3.7.0dev-r@@SVN_REVISION@@
|
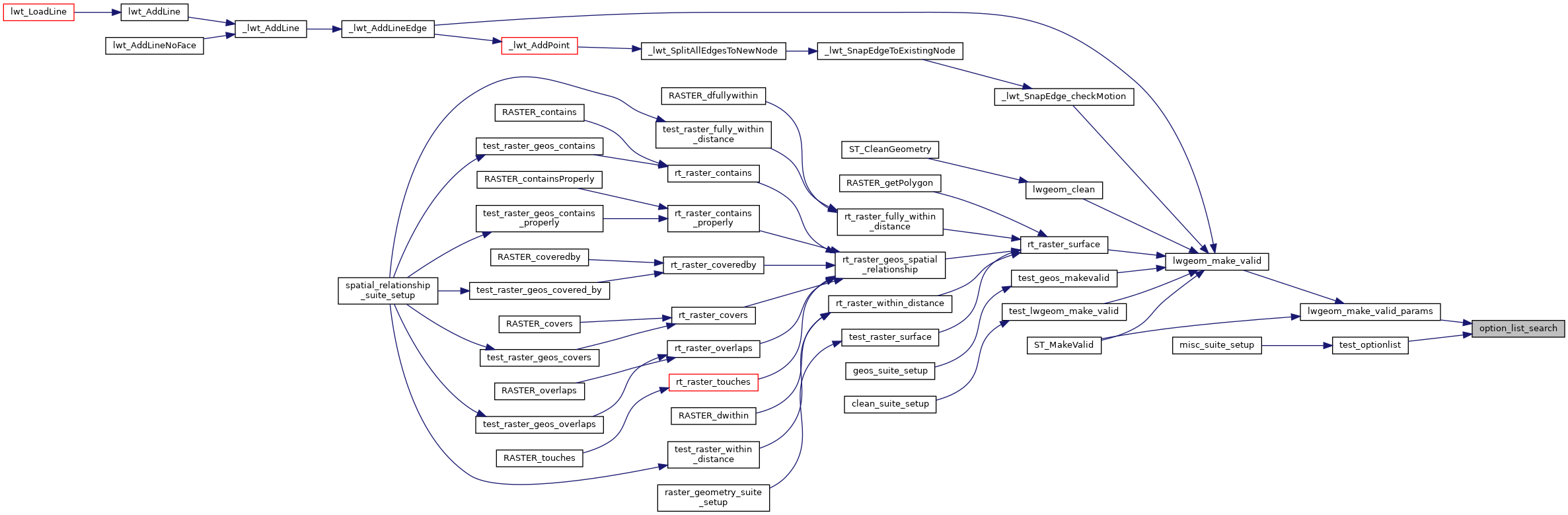
| const char* option_list_search | ( | char ** | olist, |
| const char * | key | ||
| ) |
Returns null if the key cannot be found.
Only use fully lowercase keys, because we lowercase keys when we parse the olist
Definition at line 54 of file optionlist.c.
Referenced by lwgeom_make_valid_params(), and test_optionlist().
