PostGIS 3.7.0dev-r@@SVN_REVISION@@
Loading...
Searching...
No Matches

◆ gbox_get_sortable_hash()

uint64_t gbox_get_sortable_hash ( const GBOX g,
const int32_t  srid 
)

Return a sortable key based on the center point of the GBOX.

Definition at line 808 of file gbox.c.

809{
810 union floatuint {
811 uint32_t u;
812 float f;
813 };
814
815 union floatuint x, y;
816
817 /*
818 * Since in theory the bitwise representation of an IEEE
819 * float is sortable (exponents come before mantissa, etc)
820 * we just copy the bits directly into an int and then
821 * interleave those ints.
822 */
824 {
826 POINT3D p;
827 p.x = (g->xmax + g->xmin) / 2.0;
828 p.y = (g->ymax + g->ymin) / 2.0;
829 p.z = (g->zmax + g->zmin) / 2.0;
830 normalize(&p);
831 cart2geog(&p, &gpt);
832 /* We know range for geography, so build the curve taking it into account */
833 x.f = 1.5 + gpt.lon / 512.0;
834 y.f = 1.5 + gpt.lat / 256.0;
835 }
836 else
837 {
838 x.f = (g->xmax + g->xmin) / 2;
839 y.f = (g->ymax + g->ymin) / 2;
840 /*
841 * Tweak for popular SRID values: push floating point values into 1..2 range,
842 * a region where exponent is constant and thus Hilbert curve
843 * doesn't have compression artifact when X or Y value is close to 0.
844 * If someone has out of bounds value it will still expose the arifact but not crash.
845 * TODO: reconsider when we will have machinery to properly get bounds by SRID.
846 */
847 if (srid == 3857 || srid == 3395)
848 {
849 x.f = 1.5 + x.f / 67108864.0;
850 y.f = 1.5 + y.f / 67108864.0;
851 }
852 else if (srid == 4326)
853 {
854 x.f = 1.5 + x.f / 512.0;
855 y.f = 1.5 + y.f / 256.0;
856 }
857 }
858
859 return uint32_hilbert(y.u, x.u);
860}
#define FLAGS_GET_GEODETIC(flags)
Definition liblwgeom.h:168
void normalize(POINT3D *p)
Normalize to a unit vector.
Definition lwgeodetic.c:615
void cart2geog(const POINT3D *p, GEOGRAPHIC_POINT *g)
Convert cartesian coordinates on unit sphere to spherical coordinates.
Definition lwgeodetic.c:414
static uint64_t uint32_hilbert(uint32_t px, uint32_t py)
Definition lwinline.h:256
double ymax
Definition liblwgeom.h:357
double zmax
Definition liblwgeom.h:359
double xmax
Definition liblwgeom.h:355
double zmin
Definition liblwgeom.h:358
double ymin
Definition liblwgeom.h:356
double xmin
Definition liblwgeom.h:354
lwflags_t flags
Definition liblwgeom.h:353
Point in spherical coordinates on the world.
Definition lwgeodetic.h:54
double z
Definition liblwgeom.h:402
double x
Definition liblwgeom.h:402
double y
Definition liblwgeom.h:402

References cart2geog(), GBOX::flags, FLAGS_GET_GEODETIC, GEOGRAPHIC_POINT::lat, GEOGRAPHIC_POINT::lon, normalize(), uint32_hilbert(), POINT3D::x, GBOX::xmax, GBOX::xmin, POINT3D::y, GBOX::ymax, GBOX::ymin, POINT3D::z, GBOX::zmax, and GBOX::zmin.

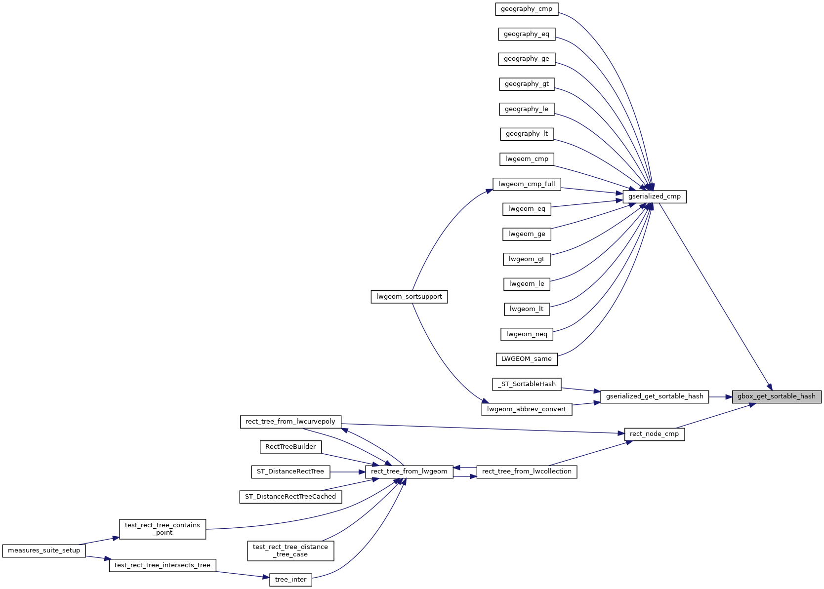
Referenced by gserialized_cmp(), gserialized_get_sortable_hash(), and rect_node_cmp().

Here is the call graph for this function:
Here is the caller graph for this function: