|
PostGIS
3.7.0dev-r@@SVN_REVISION@@
|
|
static |
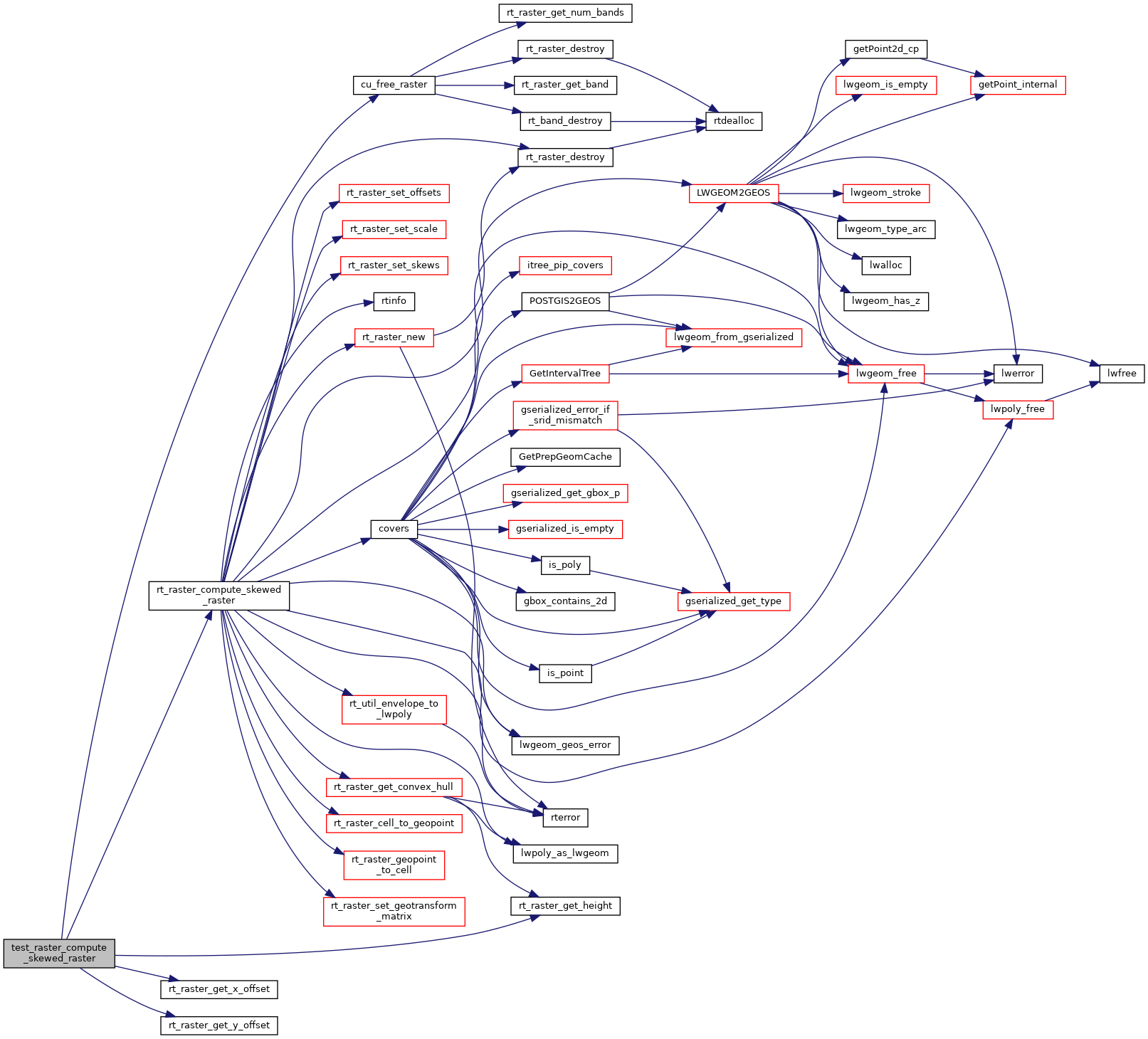
Definition at line 178 of file cu_raster_misc.c.
References cu_free_raster(), rt_envelope::MaxX, rt_envelope::MaxY, rt_envelope::MinX, rt_envelope::MinY, rtpixdump::rast, rt_raster_compute_skewed_raster(), rt_raster_get_height(), rt_raster_get_x_offset(), rt_raster_get_y_offset(), rt_envelope::UpperLeftX, and rt_envelope::UpperLeftY.
Referenced by raster_misc_suite_setup().

