PostGIS
3.7.0dev-r@@SVN_REVISION@@
Loading...
Searching...
No Matches
◆
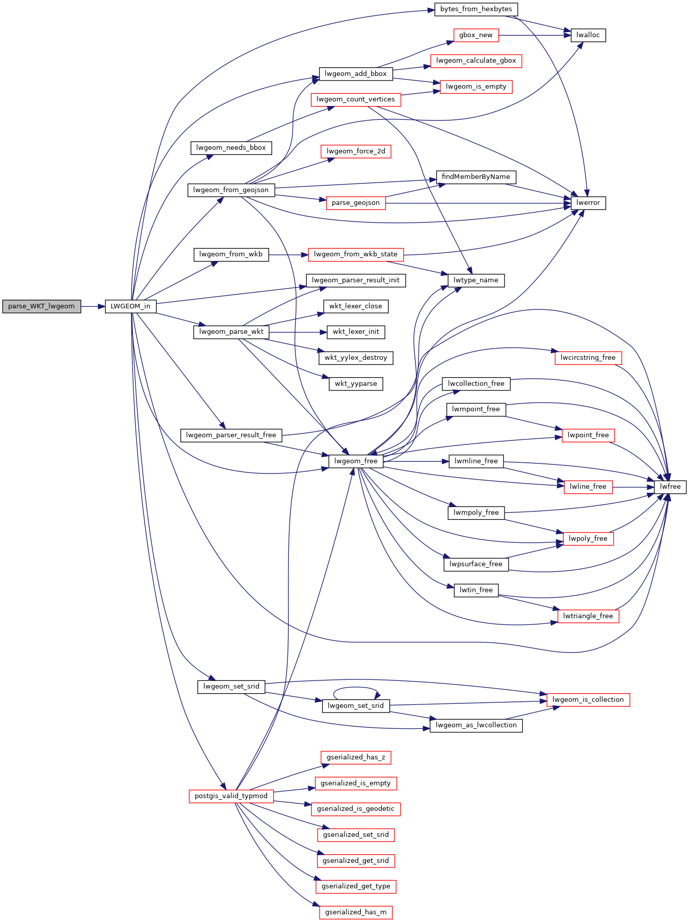
parse_WKT_lwgeom()
Datum parse_WKT_lwgeom
(
PG_FUNCTION_ARGS
)
Definition at line
661
of file
lwgeom_inout.c
.
662
{
663
text *wkt_text = PG_GETARG_TEXT_P(0);
664
char
*wkt;
665
Datum
result
;
666
667
/* Unwrap the PgSQL text type into a cstring */
668
wkt = text_to_cstring(wkt_text);
669
670
/* Now we call over to the geometry_in function
671
* We need to initialize the fcinfo since cache might be used
672
*/
673
result
= CallerFInfoFunctionCall1(
LWGEOM_in
, fcinfo->flinfo, InvalidOid, CStringGetDatum(wkt));
674
675
/* Return null on null */
676
if
( !
result
)
677
PG_RETURN_NULL();
678
679
PG_RETURN_DATUM(
result
);
680
}
result
char result[OUT_DOUBLE_BUFFER_SIZE]
Definition
cu_print.c:267
LWGEOM_in
Datum LWGEOM_in(PG_FUNCTION_ARGS)
Definition
lwgeom_inout.c:85
References
LWGEOM_in()
, and
result
.
Here is the call graph for this function:
postgis
lwgeom_inout.c
Generated by
1.9.8