PostGIS 3.7.0dev-r@@SVN_REVISION@@
Loading...
Searching...
No Matches

◆ out_kml_test_precision()

static void out_kml_test_precision ( void  )
static

Definition at line 57 of file cu_out_kml.c.

58{
59 /* 0 precision, i.e a round */
61 "POINT(1.1111111111111 1.1111111111111)",
62 "<Point><coordinates>1,1</coordinates></Point>",
63 0);
64
65 /* 3 digits precision */
67 "POINT(1.1111111111111 1.1111111111111)",
68 "<Point><coordinates>1.111,1.111</coordinates></Point>",
69 3);
70
71 /* 9 digits precision */
73 "POINT(1.2345678901234 1.2345678901234)",
74 "<Point><coordinates>1.23456789,1.23456789</coordinates></Point>",
75 8);
76
77 /* huge data */
79 "POINT(1E300 -1E300)",
80 "<Point><coordinates>1e+300,-1e+300</coordinates></Point>",
81 0);
82}
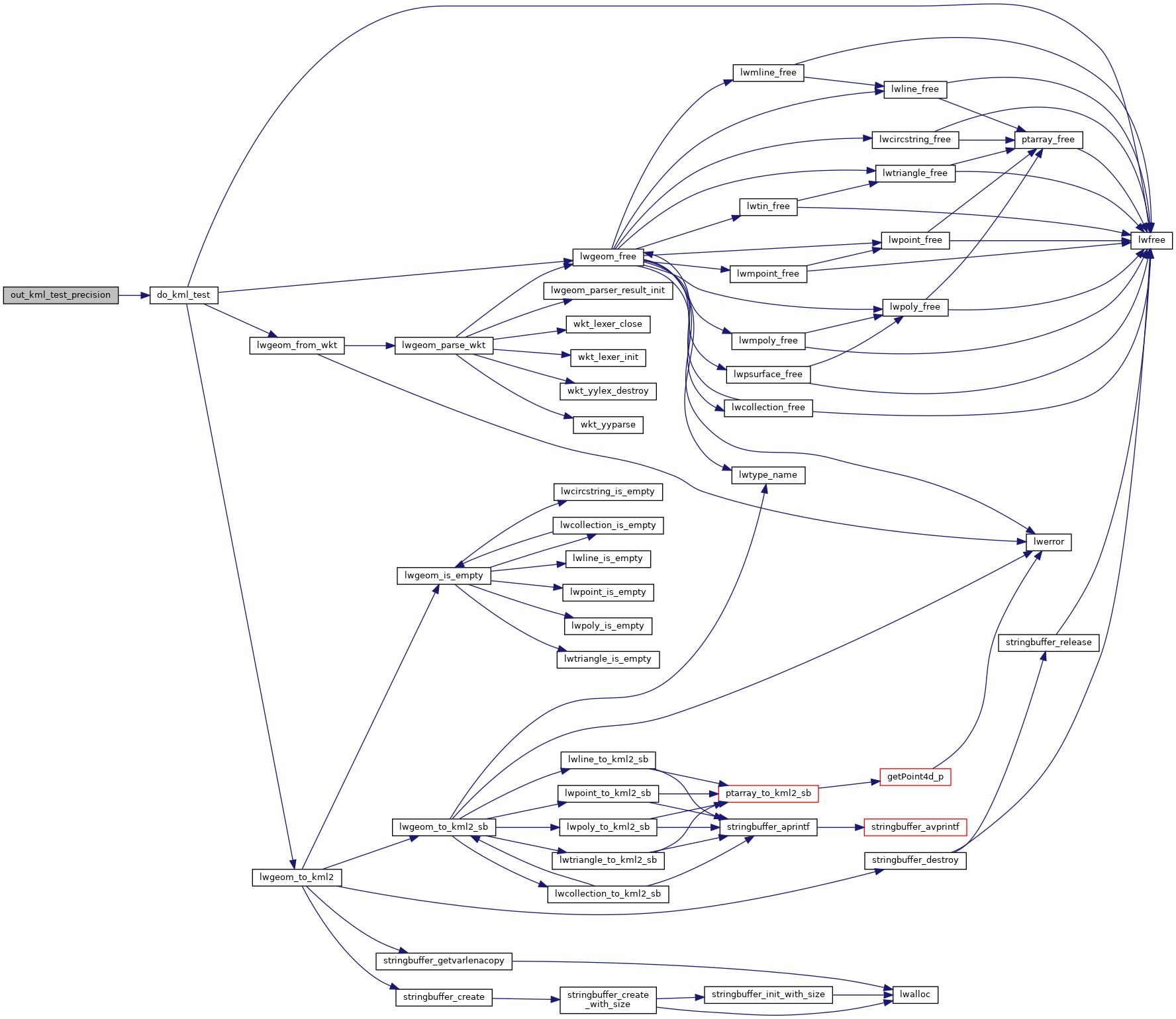
static void do_kml_test(char *in, char *out, int precision)
Definition cu_out_kml.c:20

References do_kml_test().

Referenced by out_kml_suite_setup().

Here is the call graph for this function:
Here is the caller graph for this function: