PostGIS  3.7.0dev-r@@SVN_REVISION@@

◆ CircTreePIP()

static int CircTreePIP ( const CIRC_NODE tree1,
const GSERIALIZED g1,
const POINT4D in_point 
)
static

Definition at line 99 of file geography_measurement_trees.c.

100 {
101  int tree1_type = gserialized_get_type(g1);
102  GBOX gbox1;
103  GEOGRAPHIC_POINT in_gpoint;
104  POINT3D in_point3d;
105 
106  POSTGIS_DEBUGF(3, "tree1_type=%d", tree1_type);
107 
108  /* If the tree'ed argument is a polygon, do the P-i-P using the tree-based P-i-P */
109  if ( tree1_type == POLYGONTYPE || tree1_type == MULTIPOLYGONTYPE )
110  {
111  POSTGIS_DEBUG(3, "tree is a polygon, using tree PiP");
112  /* Need a gbox to calculate an outside point */
113  if ( LW_FAILURE == gserialized_get_gbox_p(g1, &gbox1) )
114  {
115  LWGEOM* lwgeom1 = lwgeom_from_gserialized(g1);
116  POSTGIS_DEBUG(3, "unable to read gbox from gserialized, calculating from scratch");
117  lwgeom_calculate_gbox_geodetic(lwgeom1, &gbox1);
118  lwgeom_free(lwgeom1);
119  }
120 
121  /* Flip the candidate point into geographics */
122  geographic_point_init(in_point->x, in_point->y, &in_gpoint);
123  geog2cart(&in_gpoint, &in_point3d);
124 
125  /* If the candidate isn't in the tree box, it's not in the tree area */
126  if ( ! gbox_contains_point3d(&gbox1, &in_point3d) )
127  {
128  POSTGIS_DEBUG(3, "in_point3d is not inside the tree gbox, CircTreePIP returning FALSE");
129  return LW_FALSE;
130  }
131  /* The candidate point is in the box, so it *might* be inside the tree */
132  else
133  {
134  POINT2D pt2d_outside; /* latlon */
135  POINT2D pt2d_inside;
136  pt2d_inside.x = in_point->x;
137  pt2d_inside.y = in_point->y;
138  /* Calculate a definitive outside point */
139  if (gbox_pt_outside(&gbox1, &pt2d_outside) == LW_FAILURE)
140  if (circ_tree_get_point_outside(tree1, &pt2d_outside) == LW_FAILURE)
141  lwpgerror("%s: Unable to generate outside point!", __func__);
142 
143  POSTGIS_DEBUGF(3, "p2d_inside=POINT(%g %g) p2d_outside=POINT(%g %g)", pt2d_inside.x, pt2d_inside.y, pt2d_outside.x, pt2d_outside.y);
144  /* Test the candidate point for strict containment */
145  POSTGIS_DEBUG(3, "calling circ_tree_contains_point for PiP test");
146  return circ_tree_contains_point(tree1, &pt2d_inside, &pt2d_outside, 0, NULL);
147  }
148  }
149  else
150  {
151  POSTGIS_DEBUG(3, "tree1 not polygonal, so CircTreePIP returning FALSE");
152  return LW_FALSE;
153  }
154 }
int gbox_contains_point3d(const GBOX *gbox, const POINT3D *pt)
Return true if the point is inside the gbox.
Definition: gbox.c:247
int gserialized_get_gbox_p(const GSERIALIZED *g, GBOX *gbox)
Read the box from the GSERIALIZED or calculate it if necessary.
Definition: gserialized.c:94
LWGEOM * lwgeom_from_gserialized(const GSERIALIZED *g)
Allocate a new LWGEOM from a GSERIALIZED.
Definition: gserialized.c:268
uint32_t gserialized_get_type(const GSERIALIZED *g)
Extract the geometry type from the serialized form (it hides in the anonymous data area,...
Definition: gserialized.c:118
#define LW_FALSE
Definition: liblwgeom.h:94
#define LW_FAILURE
Definition: liblwgeom.h:96
void lwgeom_free(LWGEOM *geom)
Definition: lwgeom.c:1246
int gbox_pt_outside(const GBOX *gbox, POINT2D *pt_outside)
Calculate a spherical point that falls outside the geocentric gbox.
Definition: lwgeodetic.c:1506
int lwgeom_calculate_gbox_geodetic(const LWGEOM *geom, GBOX *gbox)
Calculate the geodetic bounding box for an LWGEOM.
Definition: lwgeodetic.c:2876
#define MULTIPOLYGONTYPE
Definition: liblwgeom.h:107
#define POLYGONTYPE
Definition: liblwgeom.h:104
void geographic_point_init(double lon, double lat, GEOGRAPHIC_POINT *g)
Initialize a geographic point.
Definition: lwgeodetic.c:180
void geog2cart(const GEOGRAPHIC_POINT *g, POINT3D *p)
Convert spherical coordinates to cartesian coordinates on unit sphere.
Definition: lwgeodetic.c:404
int circ_tree_get_point_outside(const CIRC_NODE *node, POINT2D *pt)
int circ_tree_contains_point(const CIRC_NODE *node, const POINT2D *pt, const POINT2D *pt_outside, int level, int *on_boundary)
Walk the tree and count intersections between the stab line and the edges.
Point in spherical coordinates on the world.
Definition: lwgeodetic.h:54
double y
Definition: liblwgeom.h:390
double x
Definition: liblwgeom.h:390
double x
Definition: liblwgeom.h:414
double y
Definition: liblwgeom.h:414

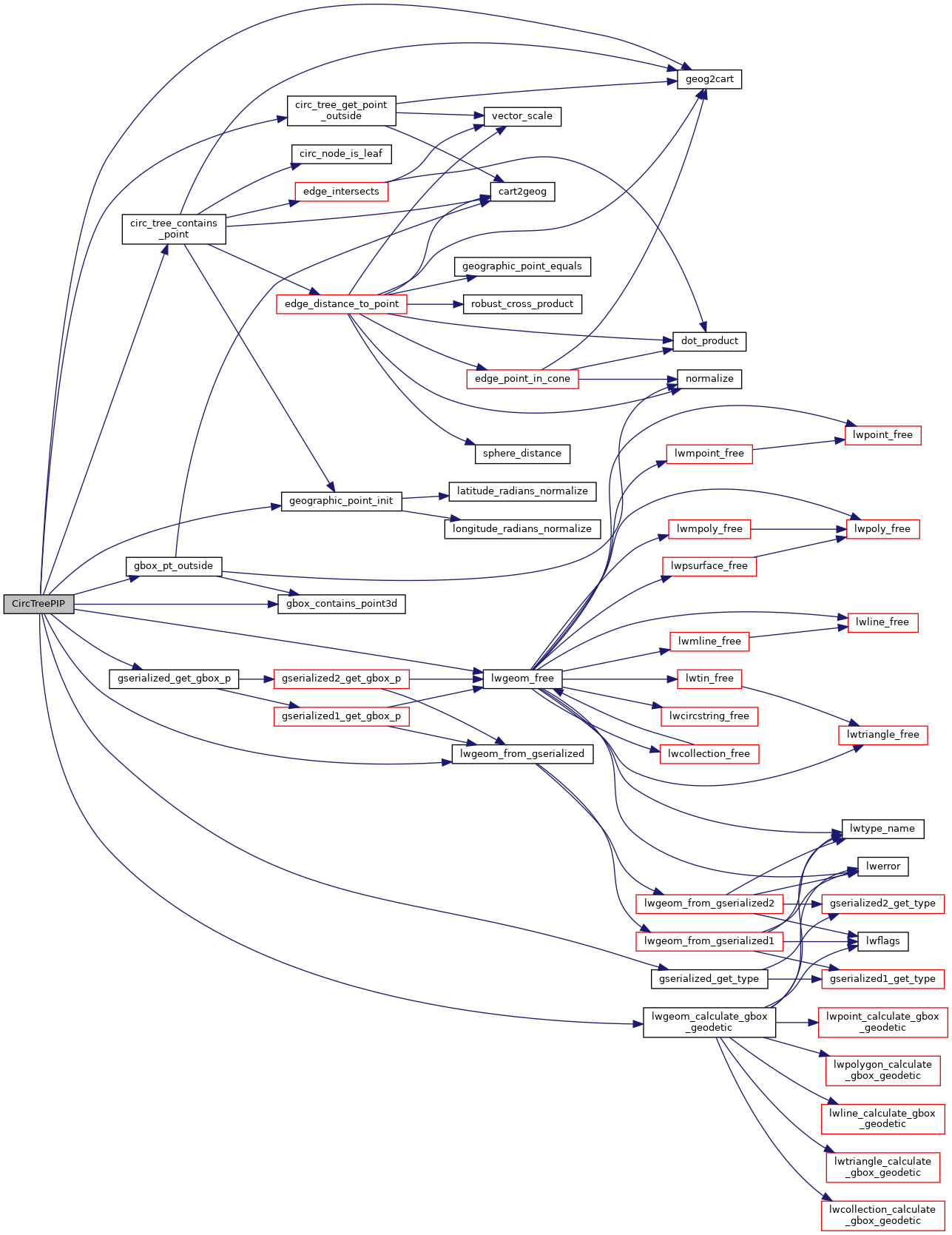
References circ_tree_contains_point(), circ_tree_get_point_outside(), gbox_contains_point3d(), gbox_pt_outside(), geog2cart(), geographic_point_init(), gserialized_get_gbox_p(), gserialized_get_type(), LW_FAILURE, LW_FALSE, lwgeom_calculate_gbox_geodetic(), lwgeom_free(), lwgeom_from_gserialized(), MULTIPOLYGONTYPE, POLYGONTYPE, POINT2D::x, POINT4D::x, POINT2D::y, and POINT4D::y.

Referenced by geography_distance_cache_tolerance(), and geography_tree_distance().

Here is the call graph for this function:
Here is the caller graph for this function: