|
PostGIS
3.7.0dev-r@@SVN_REVISION@@
|
| void * rtrealloc | ( | void * | mem, |
| size_t | size | ||
| ) |
Definition at line 199 of file rt_context.c.
References ctx_t, RASTER_DEBUGF, rt_context_t::realloc, and result.
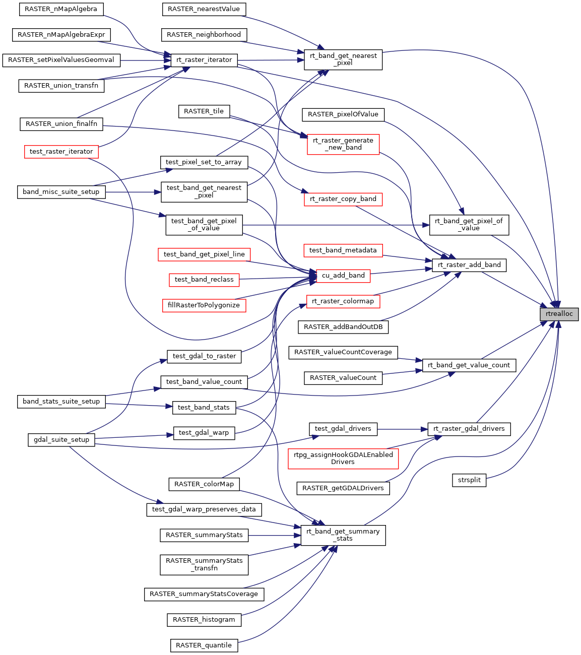
Referenced by rt_band_get_nearest_pixel(), rt_band_get_pixel_of_value(), rt_band_get_summary_stats(), rt_band_get_value_count(), rt_raster_add_band(), rt_raster_gdal_drivers(), rt_raster_iterator(), and strsplit().
