|
PostGIS 3.7.0dev-r@@SVN_REVISION@@
|
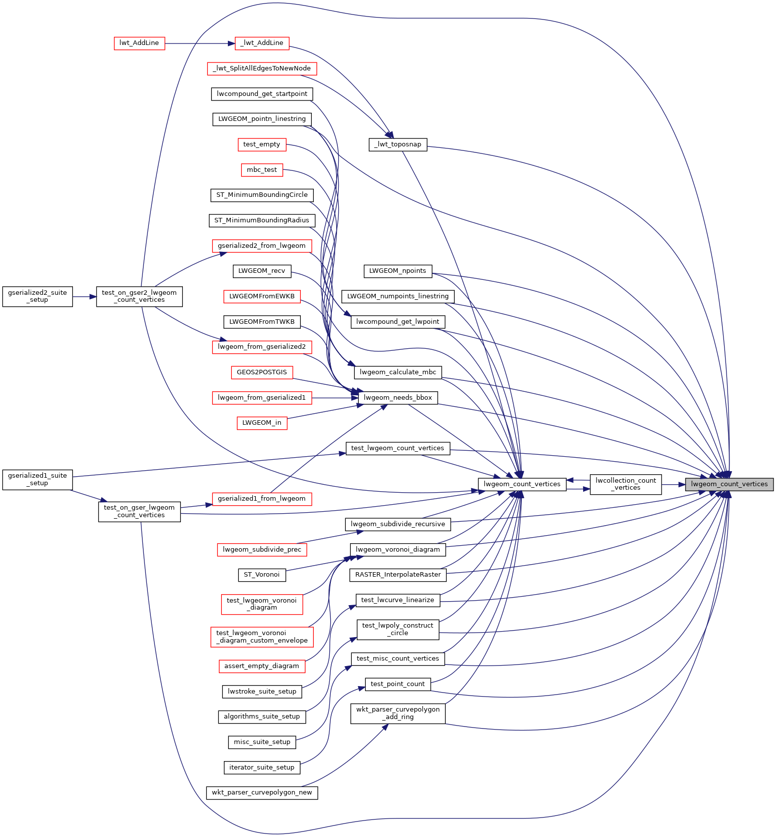
| uint32_t lwgeom_count_vertices | ( | const LWGEOM * | geom | ) |
Count points in an LWGEOM.
Count the total number of vertices in any LWGEOM.
TODO: Make sure the internal functions don't overflow
Definition at line 1337 of file lwgeom.c.
References CIRCSTRINGTYPE, COLLECTIONTYPE, COMPOUNDTYPE, CURVEPOLYTYPE, LINETYPE, lwcollection_count_vertices(), LWDEBUGF, lwerror(), lwgeom_is_empty(), lwline_count_vertices(), lwpoly_count_vertices(), lwtype_name(), MULTICURVETYPE, MULTILINETYPE, MULTIPOINTTYPE, MULTIPOLYGONTYPE, MULTISURFACETYPE, POINTTYPE, POLYGONTYPE, POLYHEDRALSURFACETYPE, result, TINTYPE, TRIANGLETYPE, LWGEOM::type, and LWLINE::type.
Referenced by _lwt_toposnap(), lwcollection_count_vertices(), lwcompound_get_lwpoint(), lwgeom_calculate_mbc(), lwgeom_needs_bbox(), LWGEOM_npoints(), LWGEOM_numpoints_linestring(), LWGEOM_pointn_linestring(), lwgeom_subdivide_recursive(), lwgeom_voronoi_diagram(), RASTER_InterpolateRaster(), test_lwcurve_linearize(), test_lwgeom_count_vertices(), test_lwpoly_construct_circle(), test_misc_count_vertices(), test_on_gser2_lwgeom_count_vertices(), test_on_gser_lwgeom_count_vertices(), test_point_count(), and wkt_parser_curvepolygon_add_ring().

