|
PostGIS
3.7.0dev-r@@SVN_REVISION@@
|
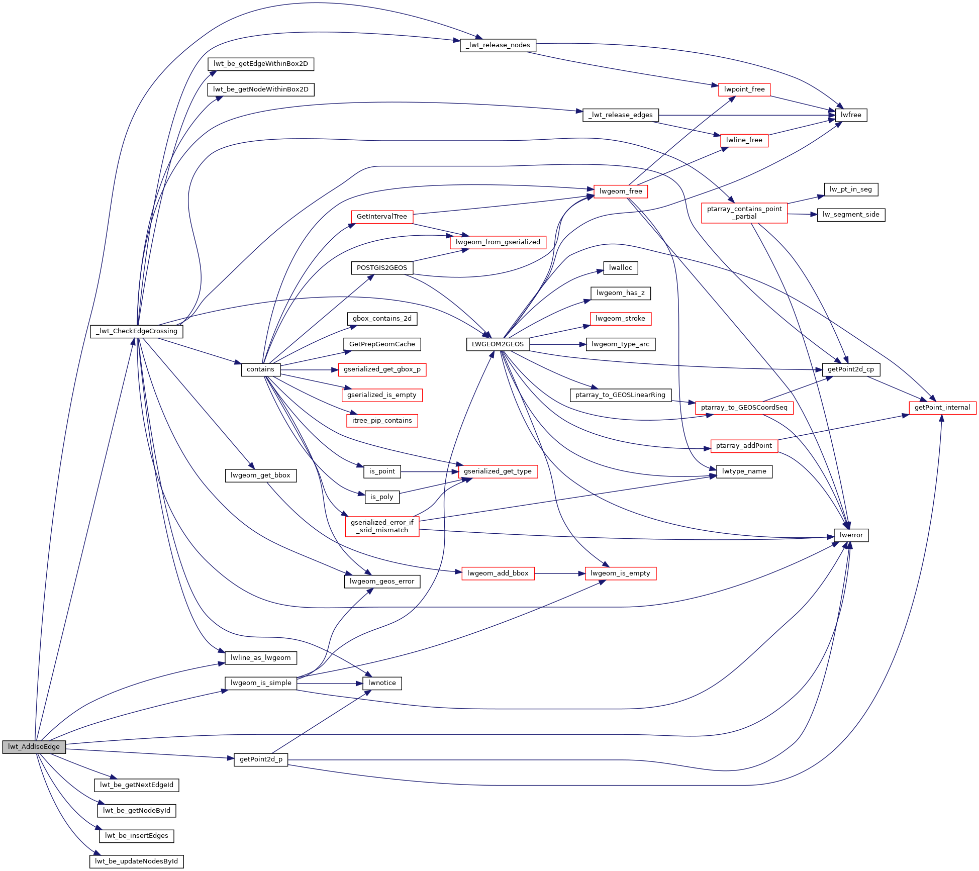
| LWT_ELEMID lwt_AddIsoEdge | ( | LWT_TOPOLOGY * | topo, |
| LWT_ELEMID | startNode, | ||
| LWT_ELEMID | endNode, | ||
| const LWLINE * | geom | ||
| ) |
Add an isolated edge connecting two existing isolated nodes.
For ST_AddIsoEdge
| topo | the topology to operate on |
| start_node | identifier of the starting node |
| end_node | identifier of the ending node |
| geom | the edge geometry |
Definition at line 801 of file lwgeom_topo.c.
References _lwt_CheckEdgeCrossing(), _lwt_release_nodes(), LWT_ISO_NODE::containing_face, LWT_ISO_EDGE::edge_id, LWT_ISO_EDGE::end_node, LWT_ISO_EDGE::face_left, LWT_ISO_EDGE::face_right, LWT_ISO_NODE::geom, LWT_ISO_EDGE::geom, getPoint2d_p(), lwerror(), lwgeom_is_simple(), lwline_as_lwgeom(), lwt_be_getNextEdgeId(), lwt_be_getNodeById(), lwt_be_insertEdges(), lwt_be_updateNodesById(), LWT_COL_NODE_ALL, LWT_COL_NODE_CONTAINING_FACE, LWT_ISO_EDGE::next_left, LWT_ISO_EDGE::next_right, LWT_ISO_NODE::node_id, POINTARRAY::npoints, P2D_SAME_STRICT, PGTOPO_BE_ERROR, LWPOINT::point, LWLINE::points, and LWT_ISO_EDGE::start_node.
