PostGIS 3.7.0dev-r@@SVN_REVISION@@
Loading...
Searching...
No Matches

◆ lw_dist2d_ptarrayarc_ptarrayarc()

int lw_dist2d_ptarrayarc_ptarrayarc ( const POINTARRAY pa,
const POINTARRAY pb,
DISTPTS dl 
)

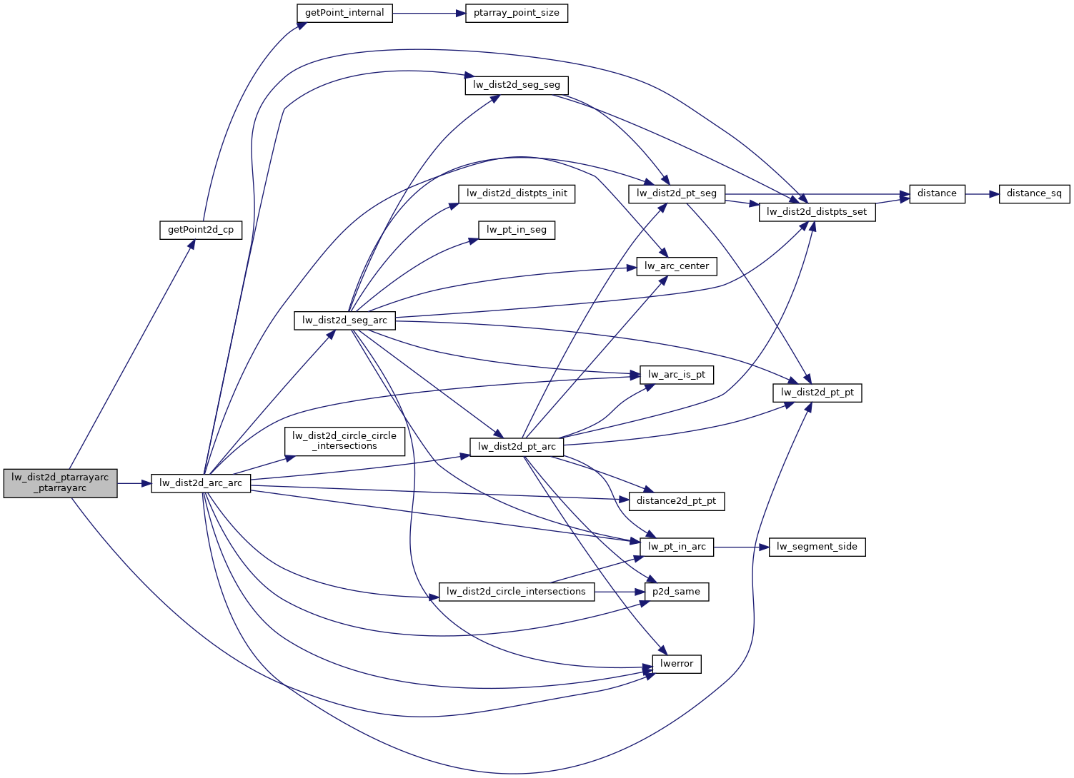
Test each arc of pa against each arc of pb for distance.

Definition at line 1300 of file measures.c.

1301{
1302 uint32_t t, u;
1303 const POINT2D *A1;
1304 const POINT2D *A2;
1305 const POINT2D *A3;
1306 const POINT2D *B1;
1307 const POINT2D *B2;
1308 const POINT2D *B3;
1309 int twist = dl->twisted;
1310
1311 LWDEBUGF(2, "lw_dist2d_ptarrayarc_ptarrayarc called (points: %d-%d)", pa->npoints, pb->npoints);
1312
1313 if (dl->mode == DIST_MAX)
1314 {
1315 lwerror("lw_dist2d_ptarrayarc_ptarrayarc does not currently support DIST_MAX mode");
1316 return LW_FALSE;
1317 }
1318 else
1319 {
1320 A1 = getPoint2d_cp(pa, 0);
1321 for (t = 1; t < pa->npoints; t += 2) /* For each segment in pa */
1322 {
1323 A2 = getPoint2d_cp(pa, t);
1324 A3 = getPoint2d_cp(pa, t + 1);
1325 B1 = getPoint2d_cp(pb, 0);
1326 for (u = 1; u < pb->npoints; u += 2) /* For each arc in pb */
1327 {
1328 B2 = getPoint2d_cp(pb, u);
1329 B3 = getPoint2d_cp(pb, u + 1);
1330 dl->twisted = twist;
1331
1332 lw_dist2d_arc_arc(A1, A2, A3, B1, B2, B3, dl);
1333
1334 /* If we've found a distance within tolerance, we're done */
1335 if (dl->distance <= dl->tolerance && dl->mode == DIST_MIN)
1336 return LW_TRUE;
1337
1338 B1 = B3;
1339 }
1340 A1 = A3;
1341 }
1342 }
1343 return LW_TRUE;
1344}
#define LW_FALSE
Definition liblwgeom.h:94
#define LW_TRUE
Return types for functions with status returns.
Definition liblwgeom.h:93
#define LWDEBUGF(level, msg,...)
Definition lwgeom_log.h:106
void void lwerror(const char *fmt,...) __attribute__((format(printf
Write a notice out to the error handler.
static const POINT2D * getPoint2d_cp(const POINTARRAY *pa, uint32_t n)
Returns a POINT2D pointer into the POINTARRAY serialized_ptlist, suitable for reading from.
Definition lwinline.h:97
int lw_dist2d_arc_arc(const POINT2D *A1, const POINT2D *A2, const POINT2D *A3, const POINT2D *B1, const POINT2D *B2, const POINT2D *B3, DISTPTS *dl)
Definition measures.c:1677
#define DIST_MIN
Definition measures.h:44
#define DIST_MAX
Definition measures.h:43
int twisted
Definition measures.h:55
double tolerance
Definition measures.h:56
int mode
Definition measures.h:54
double distance
Definition measures.h:51
uint32_t npoints
Definition liblwgeom.h:427

References DIST_MAX, DIST_MIN, DISTPTS::distance, getPoint2d_cp(), lw_dist2d_arc_arc(), LW_FALSE, LW_TRUE, LWDEBUGF, lwerror(), DISTPTS::mode, POINTARRAY::npoints, DISTPTS::tolerance, and DISTPTS::twisted.

Referenced by lw_dist2d_circstring_circstring().

Here is the call graph for this function:
Here is the caller graph for this function: