|
PostGIS 3.7.0dev-r@@SVN_REVISION@@
|
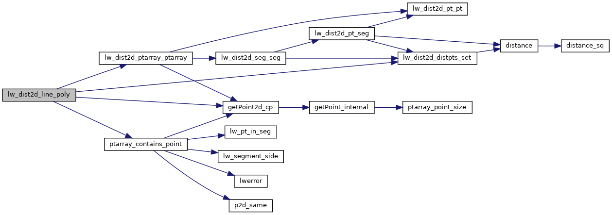
line to polygon calculation Brute force.
Test line-ring distance against each ring. If there's an intersection (distance==0) then return 0 (crosses boundary). Otherwise, test to see if any point is inside outer rings of polygon, but not in inner rings. If so, return 0 (line inside polygon), otherwise return min distance to a ring (could be outside polygon or inside a hole)
Definition at line 748 of file measures.c.
References DIST_MAX, DIST_MIN, DISTPTS::distance, getPoint2d_cp(), lw_dist2d_distpts_set(), lw_dist2d_ptarray_ptarray(), LW_FALSE, LW_OUTSIDE, LW_TRUE, DISTPTS::mode, LWPOLY::nrings, LWLINE::points, ptarray_contains_point(), LWPOLY::rings, and DISTPTS::tolerance.
Referenced by lw_dist2d_distribute_bruteforce().

