PostGIS 3.7.0dev-r@@SVN_REVISION@@
Loading...
Searching...
No Matches

◆ lw_dist2d_ptarray_ptarrayarc()

int lw_dist2d_ptarray_ptarrayarc ( const POINTARRAY pa,
const POINTARRAY pb,
DISTPTS dl 
)

Test each segment of pa against each arc of pb for distance.

Definition at line 1246 of file measures.c.

1247{
1248 uint32_t t, u;
1249 const POINT2D *A1;
1250 const POINT2D *A2;
1251 const POINT2D *B1;
1252 const POINT2D *B2;
1253 const POINT2D *B3;
1254 int twist = dl->twisted;
1255
1256 LWDEBUGF(2, "lw_dist2d_ptarray_ptarrayarc called (points: %d-%d)", pa->npoints, pb->npoints);
1257
1258 if (pb->npoints % 2 == 0 || pb->npoints < 3)
1259 {
1260 lwerror("lw_dist2d_ptarray_ptarrayarc called with non-arc input");
1261 return LW_FALSE;
1262 }
1263
1264 if (dl->mode == DIST_MAX)
1265 {
1266 lwerror("lw_dist2d_ptarray_ptarrayarc does not currently support DIST_MAX mode");
1267 return LW_FALSE;
1268 }
1269 else
1270 {
1271 A1 = getPoint2d_cp(pa, 0);
1272 for (t = 1; t < pa->npoints; t++) /* For each segment in pa */
1273 {
1274 A2 = getPoint2d_cp(pa, t);
1275 B1 = getPoint2d_cp(pb, 0);
1276 for (u = 1; u < pb->npoints; u += 2) /* For each arc in pb */
1277 {
1278 B2 = getPoint2d_cp(pb, u);
1279 B3 = getPoint2d_cp(pb, u + 1);
1280 dl->twisted = twist;
1281
1282 lw_dist2d_seg_arc(A1, A2, B1, B2, B3, dl);
1283
1284 /* If we've found a distance within tolerance, we're done */
1285 if (dl->distance <= dl->tolerance && dl->mode == DIST_MIN)
1286 return LW_TRUE;
1287
1288 B1 = B3;
1289 }
1290 A1 = A2;
1291 }
1292 }
1293 return LW_TRUE;
1294}
#define LW_FALSE
Definition liblwgeom.h:94
#define LW_TRUE
Return types for functions with status returns.
Definition liblwgeom.h:93
#define LWDEBUGF(level, msg,...)
Definition lwgeom_log.h:106
void void lwerror(const char *fmt,...) __attribute__((format(printf
Write a notice out to the error handler.
static const POINT2D * getPoint2d_cp(const POINTARRAY *pa, uint32_t n)
Returns a POINT2D pointer into the POINTARRAY serialized_ptlist, suitable for reading from.
Definition lwinline.h:97
int lw_dist2d_seg_arc(const POINT2D *A1, const POINT2D *A2, const POINT2D *B1, const POINT2D *B2, const POINT2D *B3, DISTPTS *dl)
Calculate the shortest distance between an arc and an edge.
Definition measures.c:1351
#define DIST_MIN
Definition measures.h:44
#define DIST_MAX
Definition measures.h:43
int twisted
Definition measures.h:55
double tolerance
Definition measures.h:56
int mode
Definition measures.h:54
double distance
Definition measures.h:51
uint32_t npoints
Definition liblwgeom.h:427

References DIST_MAX, DIST_MIN, DISTPTS::distance, getPoint2d_cp(), lw_dist2d_seg_arc(), LW_FALSE, LW_TRUE, LWDEBUGF, lwerror(), DISTPTS::mode, POINTARRAY::npoints, DISTPTS::tolerance, and DISTPTS::twisted.

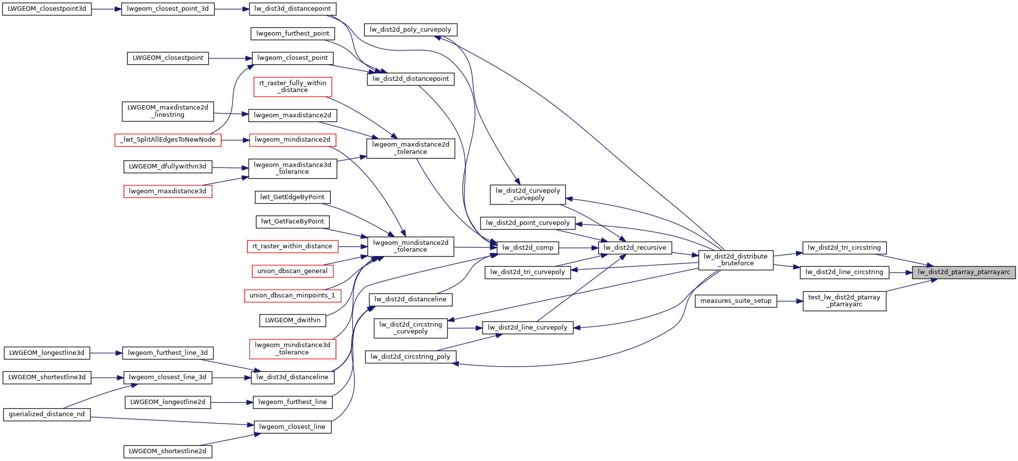
Referenced by lw_dist2d_line_circstring(), lw_dist2d_tri_circstring(), and test_lw_dist2d_ptarray_ptarrayarc().

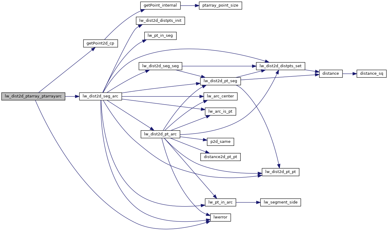
Here is the call graph for this function:
Here is the caller graph for this function: