PostGIS  3.7.0dev-r@@SVN_REVISION@@

◆ ST_Intersects()

Datum ST_Intersects ( PG_FUNCTION_ARGS  )

Definition at line 91 of file lwgeom_geos_predicates.c.

92 {
93  SHARED_GSERIALIZED *shared_geom1 = ToastCacheGetGeometry(fcinfo, 0);
94  SHARED_GSERIALIZED *shared_geom2 = ToastCacheGetGeometry(fcinfo, 1);
95  const GSERIALIZED *geom1 = shared_gserialized_get(shared_geom1);
96  const GSERIALIZED *geom2 = shared_gserialized_get(shared_geom2);
97  int result;
98  GBOX box1, box2;
99  PrepGeomCache *prep_cache;
100 
101  gserialized_error_if_srid_mismatch(geom1, geom2, __func__);
102 
103  /* A.Intersects(Empty) == FALSE */
104  if ( gserialized_is_empty(geom1) || gserialized_is_empty(geom2) )
105  PG_RETURN_BOOL(false);
106 
107  /*
108  * Short-circuit 1: if geom2 bounding box does not overlap
109  * geom1 bounding box we can return FALSE.
110  */
111  if ( gserialized_get_gbox_p(geom1, &box1) &&
112  gserialized_get_gbox_p(geom2, &box2) )
113  {
114  if ( gbox_overlaps_2d(&box1, &box2) == LW_FALSE )
115  PG_RETURN_BOOL(false);
116  }
117 
118  /*
119  * Short-circuit 2: if the geoms are a point and a polygon,
120  * call the itree_pip_intersects function.
121  */
122  if ((is_point(geom1) && is_poly(geom2)) ||
123  (is_point(geom2) && is_poly(geom1)))
124  {
125  SHARED_GSERIALIZED *shared_gpoly = is_poly(geom1) ? shared_geom1 : shared_geom2;
126  SHARED_GSERIALIZED *shared_gpoint = is_point(geom1) ? shared_geom1 : shared_geom2;
127  const GSERIALIZED *gpoint = shared_gserialized_get(shared_gpoint);
128  LWGEOM *lwpt = lwgeom_from_gserialized(gpoint);
129  IntervalTree *itree = GetIntervalTree(fcinfo, shared_gpoly);
130  bool result = itree_pip_intersects(itree, lwpt);
131  lwgeom_free(lwpt);
132  PG_RETURN_BOOL(result);
133  }
134 
135  initGEOS(lwpgnotice, lwgeom_geos_error);
136 
137  prep_cache = GetPrepGeomCache(fcinfo, shared_geom1, shared_geom2);
138  if ( prep_cache && prep_cache->prepared_geom )
139  {
140  GEOSGeometry *g = prep_cache->gcache.argnum == 1
141  ? POSTGIS2GEOS(geom2)
142  : POSTGIS2GEOS(geom1);
143  if (!g) HANDLE_GEOS_ERROR("Geometry could not be converted to GEOS");
144  result = GEOSPreparedIntersects(prep_cache->prepared_geom, g);
145  GEOSGeom_destroy(g);
146  }
147  else
148  {
149  GEOSGeometry *g1, *g2;
150  g1 = POSTGIS2GEOS(geom1);
151  if (!g1) HANDLE_GEOS_ERROR("First argument geometry could not be converted to GEOS");
152  g2 = POSTGIS2GEOS(geom2);
153  if (!g2)
154  {
155  GEOSGeom_destroy(g1);
156  HANDLE_GEOS_ERROR("Second argument geometry could not be converted to GEOS");
157  }
158  result = GEOSIntersects(g1, g2);
159  GEOSGeom_destroy(g1);
160  GEOSGeom_destroy(g2);
161  }
162 
163  if (result == 2) HANDLE_GEOS_ERROR("GEOSIntersects");
164 
165  PG_RETURN_BOOL(result);
166 }
char result[OUT_DOUBLE_BUFFER_SIZE]
Definition: cu_print.c:267
int gbox_overlaps_2d(const GBOX *g1, const GBOX *g2)
Return LW_TRUE if the GBOX overlaps on the 2d plane, LW_FALSE otherwise.
Definition: gbox.c:323
void gserialized_error_if_srid_mismatch(const GSERIALIZED *g1, const GSERIALIZED *g2, const char *funcname)
Definition: gserialized.c:432
int gserialized_get_gbox_p(const GSERIALIZED *g, GBOX *gbox)
Read the box from the GSERIALIZED or calculate it if necessary.
Definition: gserialized.c:94
LWGEOM * lwgeom_from_gserialized(const GSERIALIZED *g)
Allocate a new LWGEOM from a GSERIALIZED.
Definition: gserialized.c:268
int gserialized_is_empty(const GSERIALIZED *g)
Check if a GSERIALIZED is empty without deserializing first.
Definition: gserialized.c:181
void lwgeom_geos_error(const char *fmt,...)
#define LW_FALSE
Definition: liblwgeom.h:94
void lwgeom_free(LWGEOM *geom)
Definition: lwgeom.c:1246
static char is_point(const GSERIALIZED *g)
static char is_poly(const GSERIALIZED *g)
PrepGeomCache * GetPrepGeomCache(FunctionCallInfo fcinfo, SHARED_GSERIALIZED *g1, SHARED_GSERIALIZED *g2)
Given a couple potential geometries and a function call context, return a prepared structure for one ...
bool itree_pip_intersects(const IntervalTree *itree, const LWGEOM *lwpoints)
Definition: lwgeom_itree.c:217
IntervalTree * GetIntervalTree(FunctionCallInfo fcinfo, SHARED_GSERIALIZED *g1)
Checks for a cache hit against the provided geometry and returns a pre-built index structure (RTREE_P...
Definition: lwgeom_itree.c:114
GEOSGeometry * POSTGIS2GEOS(const GSERIALIZED *pglwgeom)
#define HANDLE_GEOS_ERROR(label)
const GEOSPreparedGeometry * prepared_geom

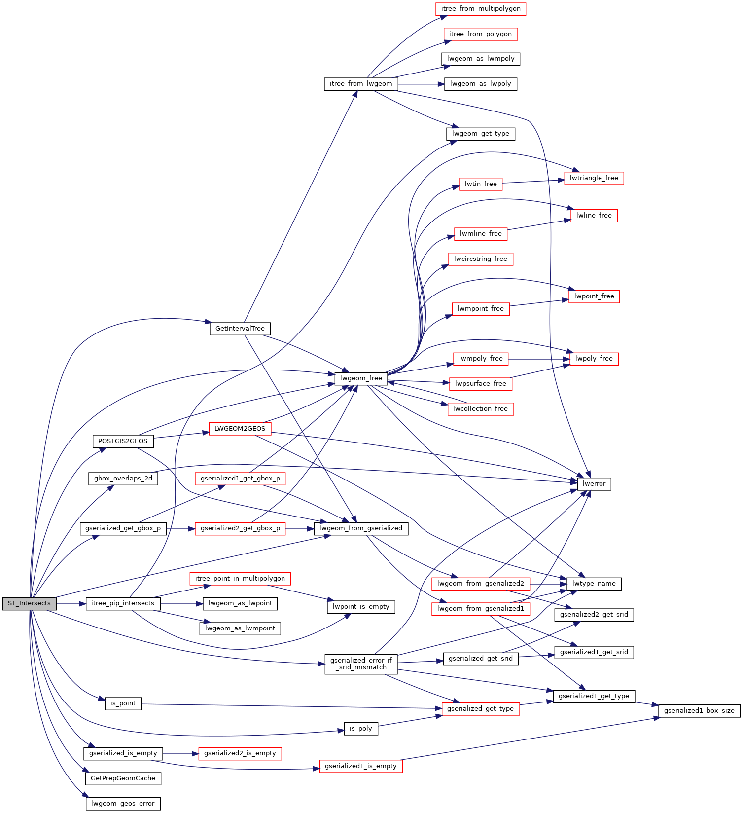
References gbox_overlaps_2d(), PrepGeomCache::gcache, GetIntervalTree(), GetPrepGeomCache(), gserialized_error_if_srid_mismatch(), gserialized_get_gbox_p(), gserialized_is_empty(), HANDLE_GEOS_ERROR, is_point(), is_poly(), itree_pip_intersects(), LW_FALSE, lwgeom_free(), lwgeom_from_gserialized(), lwgeom_geos_error(), POSTGIS2GEOS(), PrepGeomCache::prepared_geom, and result.

Here is the call graph for this function: