PostGIS  3.7.0dev-r@@SVN_REVISION@@

◆ contains()

Datum contains ( PG_FUNCTION_ARGS  )

Definition at line 496 of file lwgeom_geos_predicates.c.

497 {
498  SHARED_GSERIALIZED *shared_geom1 = ToastCacheGetGeometry(fcinfo, 0);
499  SHARED_GSERIALIZED *shared_geom2 = ToastCacheGetGeometry(fcinfo, 1);
500  const GSERIALIZED *geom1 = shared_gserialized_get(shared_geom1);
501  const GSERIALIZED *geom2 = shared_gserialized_get(shared_geom2);
502  int result;
503  GEOSGeometry *g1, *g2;
504  GBOX box1, box2;
505  PrepGeomCache *prep_cache;
506 
507  gserialized_error_if_srid_mismatch(geom1, geom2, __func__);
508 
509  /* A.Contains(Empty) == FALSE */
510  if (gserialized_is_empty(geom1) || gserialized_is_empty(geom2))
511  PG_RETURN_BOOL(false);
512 
513  POSTGIS_DEBUGF(3, "Contains: type1: %d, type2: %d", gserialized_get_type(geom1), gserialized_get_type(geom2));
514 
515  /*
516  ** Short-circuit 1: if geom2 bounding box is not completely inside
517  ** geom1 bounding box we can return FALSE.
518  */
519  if (gserialized_get_gbox_p(geom1, &box1) &&
520  gserialized_get_gbox_p(geom2, &box2))
521  {
522  if (!gbox_contains_2d(&box1, &box2))
523  PG_RETURN_BOOL(false);
524  }
525 
526  /*
527  ** Short-circuit 2: if geom2 is a point and geom1 is a polygon
528  ** call the point-in-polygon function.
529  */
530  if (is_poly(geom1) && is_point(geom2))
531  {
532  const GSERIALIZED *gpoint = shared_gserialized_get(shared_geom2);
533  LWGEOM *lwpt = lwgeom_from_gserialized(gpoint);
534  IntervalTree *itree = GetIntervalTree(fcinfo, shared_geom1);
535  bool result = itree_pip_contains(itree, lwpt);
536  lwgeom_free(lwpt);
537  PG_RETURN_BOOL(result);
538  }
539 
540  initGEOS(lwpgnotice, lwgeom_geos_error);
541 
542  prep_cache = GetPrepGeomCache(fcinfo, shared_geom1, NULL);
543  if ( prep_cache && prep_cache->prepared_geom && prep_cache->gcache.argnum == 1 )
544  {
545  g1 = POSTGIS2GEOS(geom2);
546  if (!g1)
547  HANDLE_GEOS_ERROR("Geometry could not be converted to GEOS");
548 
549  result = GEOSPreparedContains( prep_cache->prepared_geom, g1);
550  GEOSGeom_destroy(g1);
551  }
552  else
553  {
554  g1 = POSTGIS2GEOS(geom1);
555  if (!g1) HANDLE_GEOS_ERROR("First argument geometry could not be converted to GEOS");
556  g2 = POSTGIS2GEOS(geom2);
557  if (!g2)
558  {
559  HANDLE_GEOS_ERROR("Second argument geometry could not be converted to GEOS");
560  GEOSGeom_destroy(g1);
561  }
562  result = GEOSContains( g1, g2);
563  GEOSGeom_destroy(g1);
564  GEOSGeom_destroy(g2);
565  }
566 
567  if (result == 2) HANDLE_GEOS_ERROR("GEOSContains");
568 
569  PG_RETURN_BOOL(result > 0);
570 }
char result[OUT_DOUBLE_BUFFER_SIZE]
Definition: cu_print.c:267
int gbox_contains_2d(const GBOX *g1, const GBOX *g2)
Return LW_TRUE if the first GBOX contains the second on the 2d plane, LW_FALSE otherwise.
Definition: gbox.c:339
void gserialized_error_if_srid_mismatch(const GSERIALIZED *g1, const GSERIALIZED *g2, const char *funcname)
Definition: gserialized.c:432
int gserialized_get_gbox_p(const GSERIALIZED *g, GBOX *gbox)
Read the box from the GSERIALIZED or calculate it if necessary.
Definition: gserialized.c:94
LWGEOM * lwgeom_from_gserialized(const GSERIALIZED *g)
Allocate a new LWGEOM from a GSERIALIZED.
Definition: gserialized.c:268
int gserialized_is_empty(const GSERIALIZED *g)
Check if a GSERIALIZED is empty without deserializing first.
Definition: gserialized.c:181
uint32_t gserialized_get_type(const GSERIALIZED *g)
Extract the geometry type from the serialized form (it hides in the anonymous data area,...
Definition: gserialized.c:118
void lwgeom_geos_error(const char *fmt,...)
void lwgeom_free(LWGEOM *geom)
Definition: lwgeom.c:1246
static char is_point(const GSERIALIZED *g)
static char is_poly(const GSERIALIZED *g)
PrepGeomCache * GetPrepGeomCache(FunctionCallInfo fcinfo, SHARED_GSERIALIZED *g1, SHARED_GSERIALIZED *g2)
Given a couple potential geometries and a function call context, return a prepared structure for one ...
IntervalTree * GetIntervalTree(FunctionCallInfo fcinfo, SHARED_GSERIALIZED *g1)
Checks for a cache hit against the provided geometry and returns a pre-built index structure (RTREE_P...
Definition: lwgeom_itree.c:114
bool itree_pip_contains(const IntervalTree *itree, const LWGEOM *lwpoints)
Definition: lwgeom_itree.c:140
GEOSGeometry * POSTGIS2GEOS(const GSERIALIZED *pglwgeom)
#define HANDLE_GEOS_ERROR(label)
const GEOSPreparedGeometry * prepared_geom

References gbox_contains_2d(), PrepGeomCache::gcache, GetIntervalTree(), GetPrepGeomCache(), gserialized_error_if_srid_mismatch(), gserialized_get_gbox_p(), gserialized_get_type(), gserialized_is_empty(), HANDLE_GEOS_ERROR, is_point(), is_poly(), itree_pip_contains(), lwgeom_free(), lwgeom_from_gserialized(), lwgeom_geos_error(), POSTGIS2GEOS(), PrepGeomCache::prepared_geom, and result.

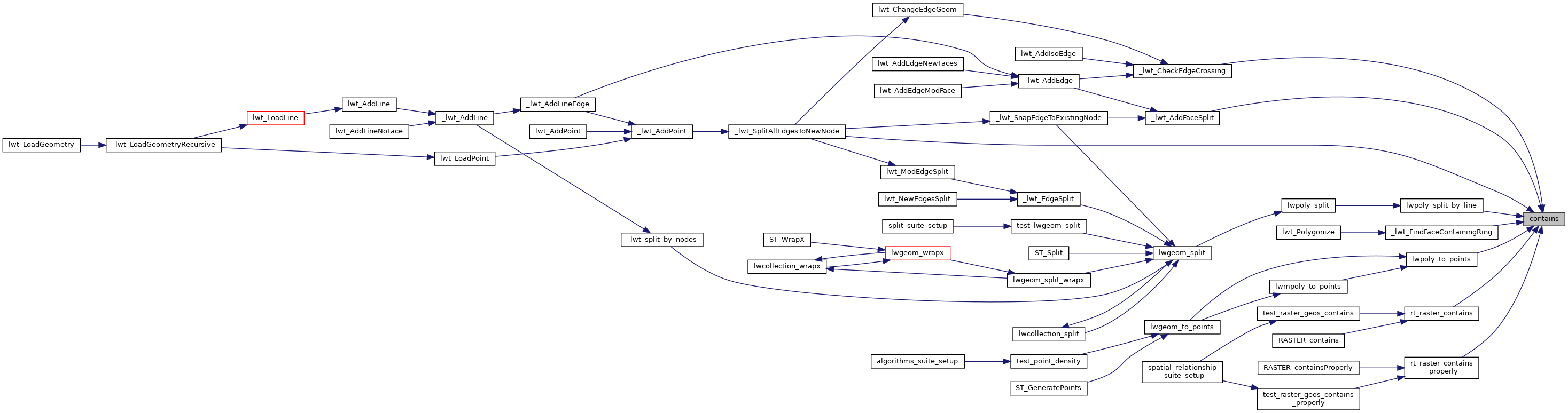
Referenced by _lwt_AddFaceSplit(), _lwt_CheckEdgeCrossing(), _lwt_FindFaceContainingRing(), _lwt_SplitAllEdgesToNewNode(), lwpoly_split_by_line(), lwpoly_to_points(), rt_raster_contains(), and rt_raster_contains_properly().

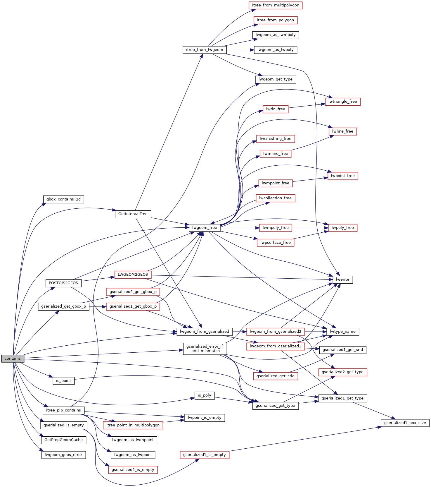
Here is the call graph for this function:
Here is the caller graph for this function: