PostGIS 3.7.0dev-r@@SVN_REVISION@@
Loading...
Searching...
No Matches

◆ lwline_split_by_point()

static LWGEOM * lwline_split_by_point ( const LWLINE lwgeom_in,
const LWPOINT blade_in 
)
static

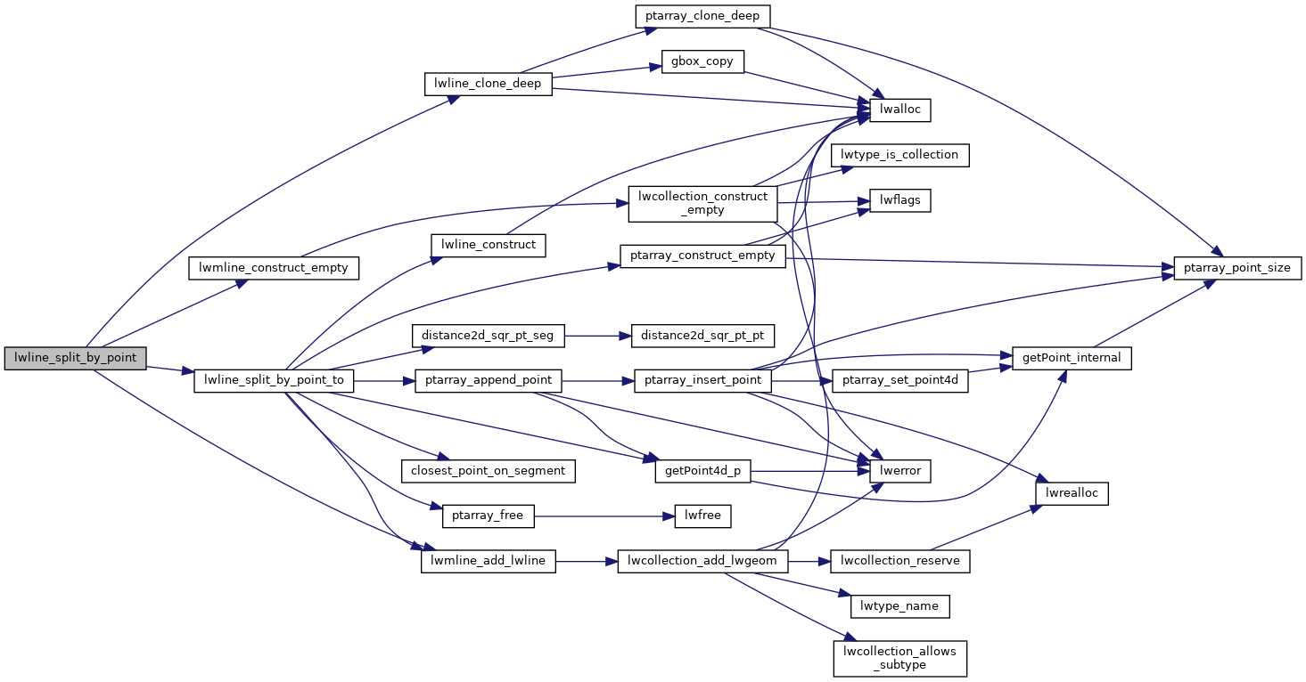
Definition at line 153 of file lwgeom_geos_split.c.

154{
155 LWMLINE* out;
156
157 out = lwmline_construct_empty(lwline_in->srid,
158 FLAGS_GET_Z(lwline_in->flags),
159 FLAGS_GET_M(lwline_in->flags));
160 if ( lwline_split_by_point_to(lwline_in, blade_in, out) < 2 )
161 {
162 lwmline_add_lwline(out, lwline_clone_deep(lwline_in));
163 }
164
165 /* Turn multiline into collection */
166 out->type = COLLECTIONTYPE;
167
168 return (LWGEOM*)out;
169}
#define COLLECTIONTYPE
Definition liblwgeom.h:108
LWMLINE * lwmline_construct_empty(int32_t srid, char hasz, char hasm)
Definition lwmline.c:38
#define FLAGS_GET_Z(flags)
Definition liblwgeom.h:165
LWMLINE * lwmline_add_lwline(LWMLINE *mobj, const LWLINE *obj)
Definition lwmline.c:46
#define FLAGS_GET_M(flags)
Definition liblwgeom.h:166
LWLINE * lwline_clone_deep(const LWLINE *lwgeom)
Definition lwline.c:109
int lwline_split_by_point_to(const LWLINE *lwline_in, const LWPOINT *blade_in, LWMLINE *v)
Split a line by a point and push components to the provided multiline.
uint8_t type
Definition liblwgeom.h:550

References COLLECTIONTYPE, LWLINE::flags, FLAGS_GET_M, FLAGS_GET_Z, lwline_clone_deep(), lwline_split_by_point_to(), lwmline_add_lwline(), lwmline_construct_empty(), LWLINE::srid, and LWMLINE::type.

Referenced by lwline_split().

Here is the call graph for this function:
Here is the caller graph for this function: