|
PostGIS
3.7.0dev-r@@SVN_REVISION@@
|
| PrepGeomCache* GetPrepGeomCache | ( | FunctionCallInfo | fcinfo, |
| SHARED_GSERIALIZED * | g1, | ||
| SHARED_GSERIALIZED * | g2 | ||
| ) |
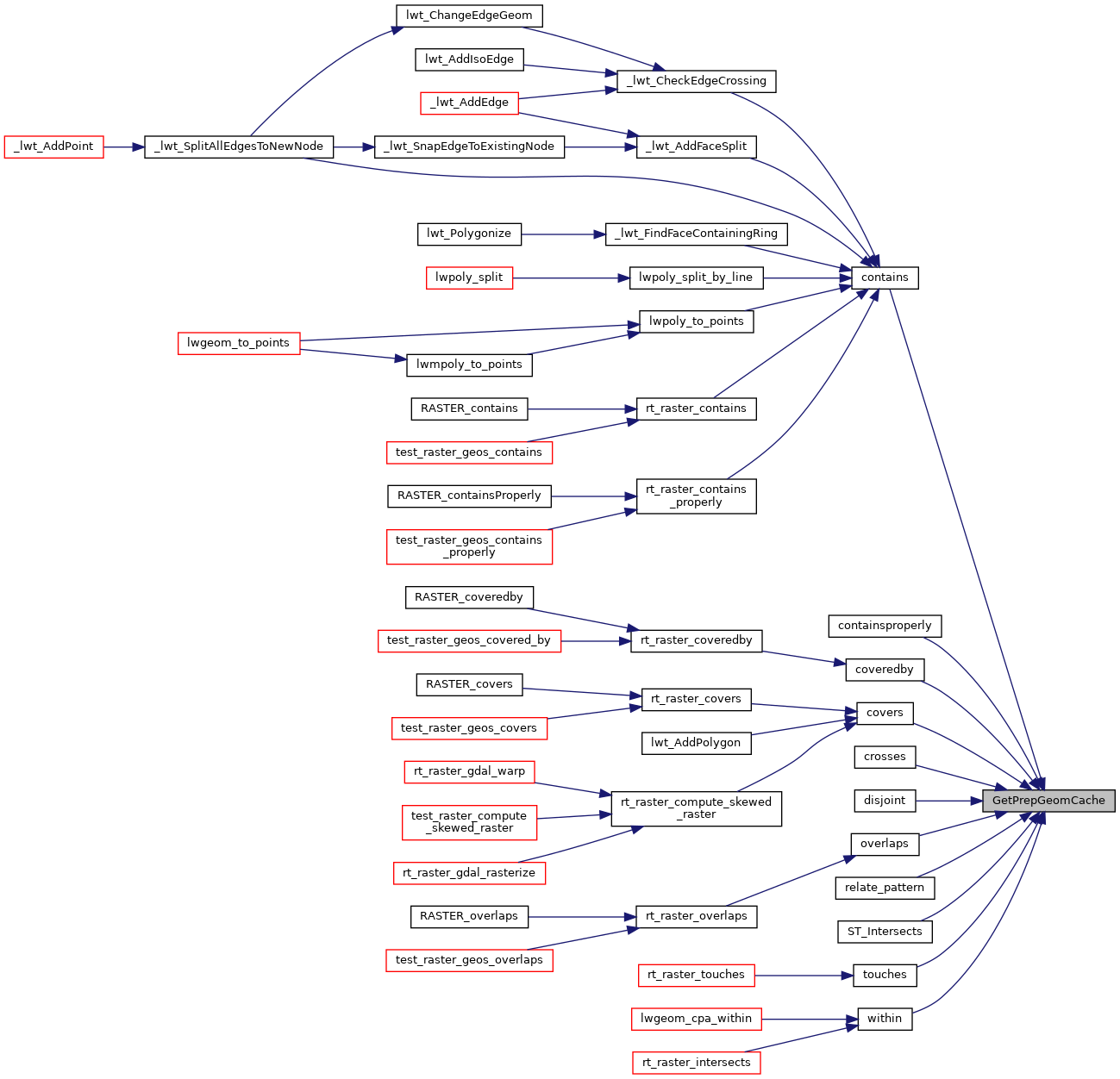
Given a couple potential geometries and a function call context, return a prepared structure for one of them, if such a structure doesn't already exist.
If it doesn't exist, and there is a cache hit, ensure that the structure is built for next time. Most of the work is done by the GetGeomCache generic function, but we pass in call-backs to handle building and freeing the GEOS PreparedGeometry structures we need for this particular caching strategy.
Definition at line 369 of file lwgeom_geos_prepared.c.
References PrepGeomCacheMethods.
Referenced by contains(), containsproperly(), coveredby(), covers(), crosses(), disjoint(), overlaps(), relate_pattern(), ST_Intersects(), touches(), and within().
