|
PostGIS
3.7.0dev-r@@SVN_REVISION@@
|
| int lw_dist3d_ptarray_ptarray | ( | const POINTARRAY * | l1, |
| const POINTARRAY * | l2, | ||
| DISTPTS3D * | dl | ||
| ) |
Finds all combinations of segments between two pointarrays.
Definition at line 1122 of file measures3d.c.
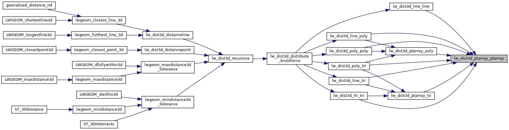
References DIST_MAX, DIST_MIN, DISTPTS3D::distance, getPoint3dz_p(), lw_dist3d_pt_pt(), lw_dist3d_seg_seg(), LW_TRUE, LWDEBUGF, DISTPTS3D::mode, POINTARRAY::npoints, DISTPTS3D::tolerance, and DISTPTS3D::twisted.
Referenced by lw_dist3d_line_line(), lw_dist3d_line_poly(), lw_dist3d_line_tri(), lw_dist3d_poly_poly(), lw_dist3d_poly_tri(), lw_dist3d_ptarray_poly(), lw_dist3d_ptarray_tri(), and lw_dist3d_tri_tri().

