|
PostGIS
3.7.0dev-r@@SVN_REVISION@@
|
|
static |
Definition at line 795 of file cu_geodetic.c.
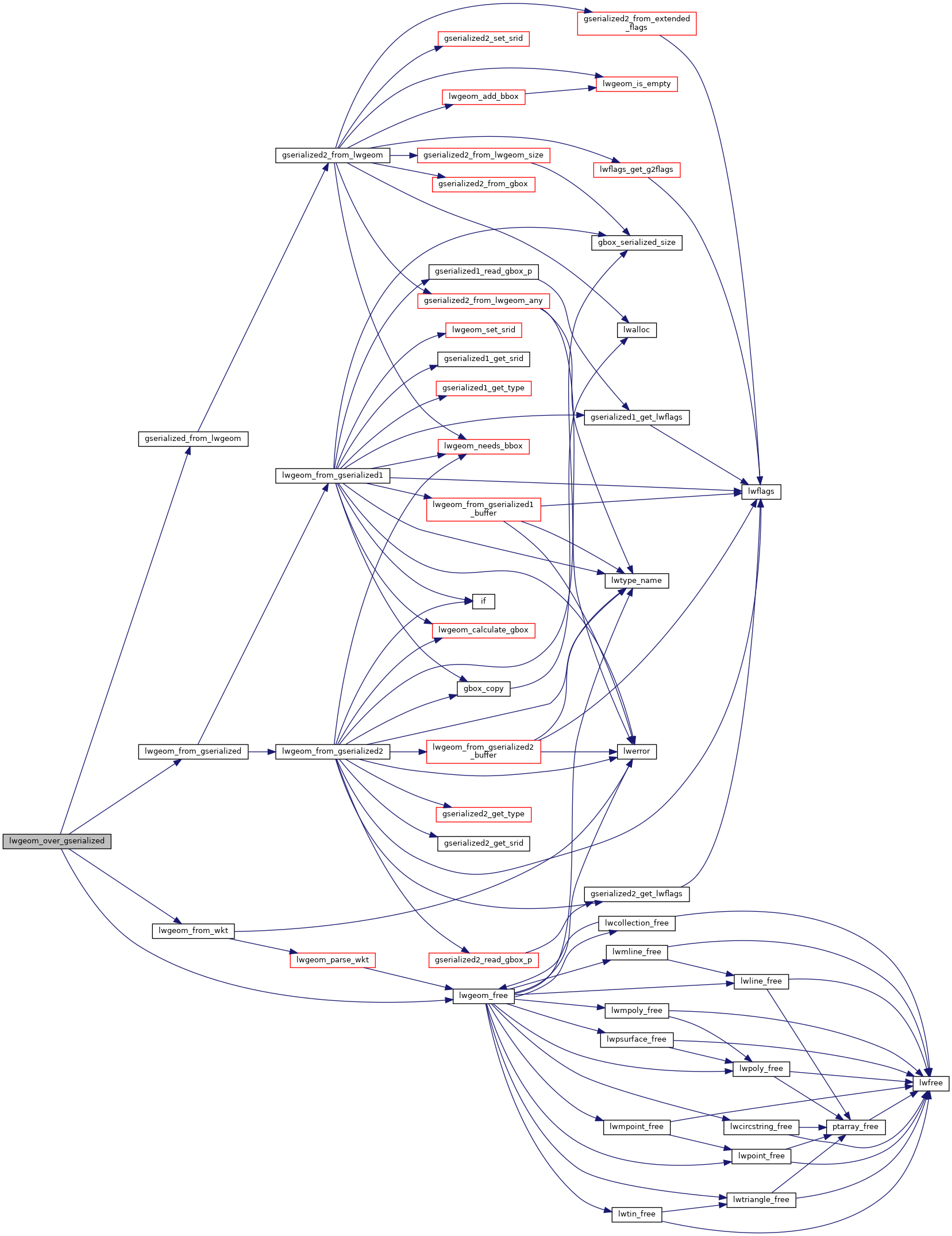
References LWGEOM::flags, FLAGS_SET_GEODETIC, gserialized_from_lwgeom(), LW_PARSER_CHECK_NONE, lwgeom_free(), lwgeom_from_gserialized(), and lwgeom_from_wkt().
Referenced by test_lwgeom_check_geodetic().

