|
PostGIS
3.7.0dev-r@@SVN_REVISION@@
|
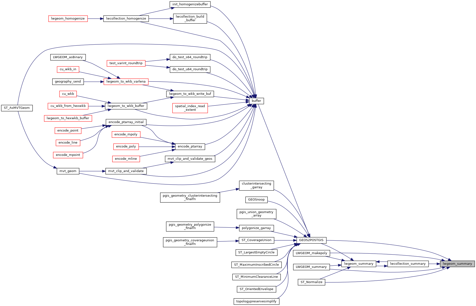
| char* lwgeom_summary | ( | const LWGEOM * | lwgeom, |
| int | offset | ||
| ) |
Definition at line 166 of file lwgeom_debug.c.
References CIRCSTRINGTYPE, COLLECTIONTYPE, COMPOUNDTYPE, CURVEPOLYTYPE, LINETYPE, lwalloc(), lwcollection_summary(), lwline_summary(), lwpoint_summary(), lwpoly_summary(), MULTICURVETYPE, MULTILINETYPE, MULTIPOINTTYPE, MULTIPOLYGONTYPE, MULTISURFACETYPE, POINTTYPE, POLYGONTYPE, result, TINTYPE, TRIANGLETYPE, LWGEOM::type, and LWPOINT::type.
Referenced by GEOS2POSTGIS(), lwcollection_summary(), LWGEOM_makepoly(), LWGEOM_summary(), and ST_Normalize().

